| Обозначение: |  ГОСТ Р ИСО/ТС 10303-1290-2025 |
| Статус: | действующий |
| Название рус.: | Системы автоматизации производства и их интеграция. Представление данных об изделии и обмен этими данными. Часть 1290. Прикладной модуль. Управление документами |
| Название англ.: | Industrial automation systems and integration. Product data representation and exchange. Part 1290. Application module. Document management |
| Дата актуализации текста: | 01.01.2026 |
| Дата актуализации описания: | 01.01.2026 |
| Дата издания: | 11.11.2025 |
| Дата введения: | 01.01.2026 |
| Взамен: | ГОСТ Р ИСО/ТС 10303-1290-2014 |
| Аутентичен стандартам: | ISO/TS 10303-1290:2023 |
| Нормативные ссылки: | ISO 10303-1;ISO 10303-2;ISO 10303-11;ISO 10303-41;ISO/TS 10303-1122;ISO/TS 10303-1124;ISO/TS 10303-1126;ISO/TS 10303-1288 |
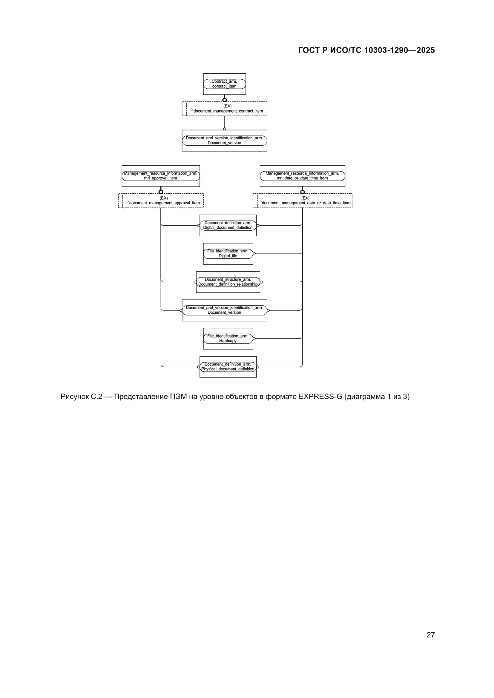
| Область применения: | Настоящий стандарт определяет прикладной модуль «Управление документами». Требования настоящего стандарта распространяются: - на средства задания документов для данных об изделии или действии; - средства задания частей или разделов документов для данных об изделии или действии; - задание характеристик файла; - задание характеристик конкретного представления версии документа; - определение версии документа в цифровом формате, например в виде электронного файла; - определение версии документа в нецифровом формате, например в виде бумажной копии; - идентификацию цифрового файла, например файла в компьютерной системе; - идентификацию документа; - идентификацию физического файла, например в виде стопки бумаги; - идентификацию версии документа; - идентификацию определений документов (объектов Document_definition) в цифровой или физической системе хранения; - идентификацию файлов (объектов File) в цифровой или физической системе хранения; - взаимосвязи между определениями документов; - взаимосвязи между файлами; - спецификацию характеристик, специфичных для документа; - спецификацию размещения определений документов (объектов Document_definition) в цифровой или физической системе хранения; - спецификацию размещения файлов (объектов File) в цифровой или физической системе хранения; - спецификацию представления характеристик, специфичных для документа |
|