| Обозначение: |  ГОСТ Р 72336-2025 |
| Статус: | действующий |
| Название рус.: | Системы процессной аналитической технологии как часть инструментальных систем безопасности |
| Название англ.: | Process analysis technology systems as part of safety instrumented systems |
| Дата актуализации текста: | 01.01.2026 |
| Дата актуализации описания: | 01.01.2026 |
| Дата издания: | 07.11.2025 |
| Дата введения: | 01.01.2026 |
| Аутентичен стандартам: | IEC TR 63176(2019) |
| Нормативные ссылки: | IEC 61508 (all parts);IEC 61508-6(2010);IEC 61511 (all parts);IEC 61511-1(2016);IEC 61326-3-1(2017);IEC 61326-3-2(2017) |
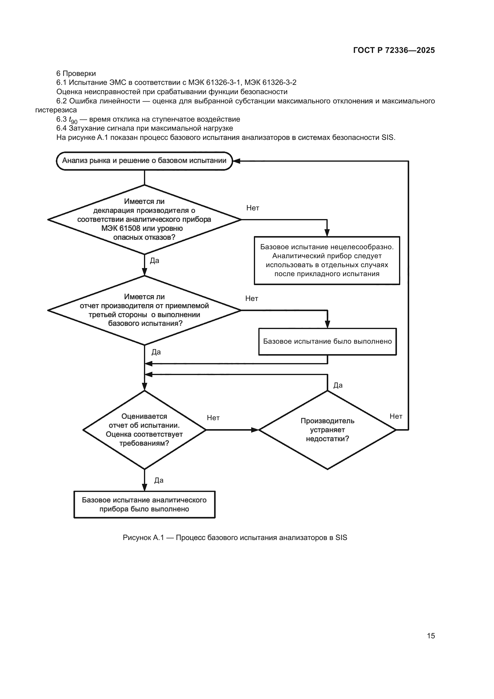
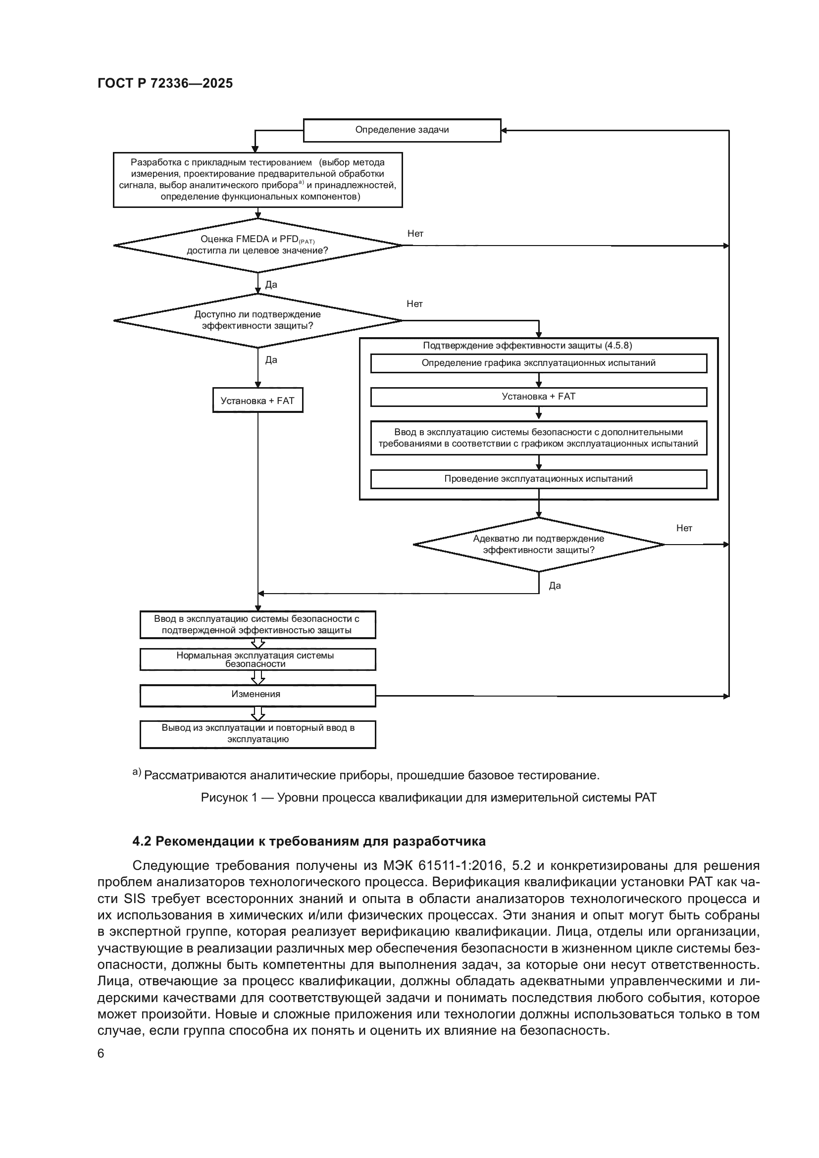
| Область применения: | Настоящий стандарт содержит рекомендации по планированию, установке и эксплуатации (включая техническое обслуживание) измерительного оборудования анализаторов технологического процесса в приборных системах безопасности обрабатывающей промышленности. Он охватывает все необходимые этапы для квалификации оборудования безопасности и развивает менеджмент безопасности оборудования приборных систем безопасности посредством добавления специальных требований к оборудованию для анализаторов технологического процесса. Настоящий стандарт не рассматривает в полном объеме менеджмент безопасности для оборудования приборных систем безопасности. Термин «квалификация», используемый в настоящем стандарте, относится исключительно к проверке соответствия систем анализа технологического процесса для использования в устройствах приборных систем безопасности. Этот термин отличается от термина «квалификация», используемого в фармацевтической среде |
|