Скачать ГОСТ Р 72176-2025 Электромагнитная совместимость. Нормы гармонических составляющих и составляющих обратной последовательности тока в сетях общего назначения среднего и высокого напряженияДата актуализации: 01.01.2026 ГОСТ Р 72176-2025
Электромагнитная совместимость. Нормы гармонических составляющих и составляющих обратной последовательности тока в сетях общего назначения среднего и высокого напряжения
| Обозначение: |  ГОСТ Р 72176-2025 |
| Статус: | действующий |
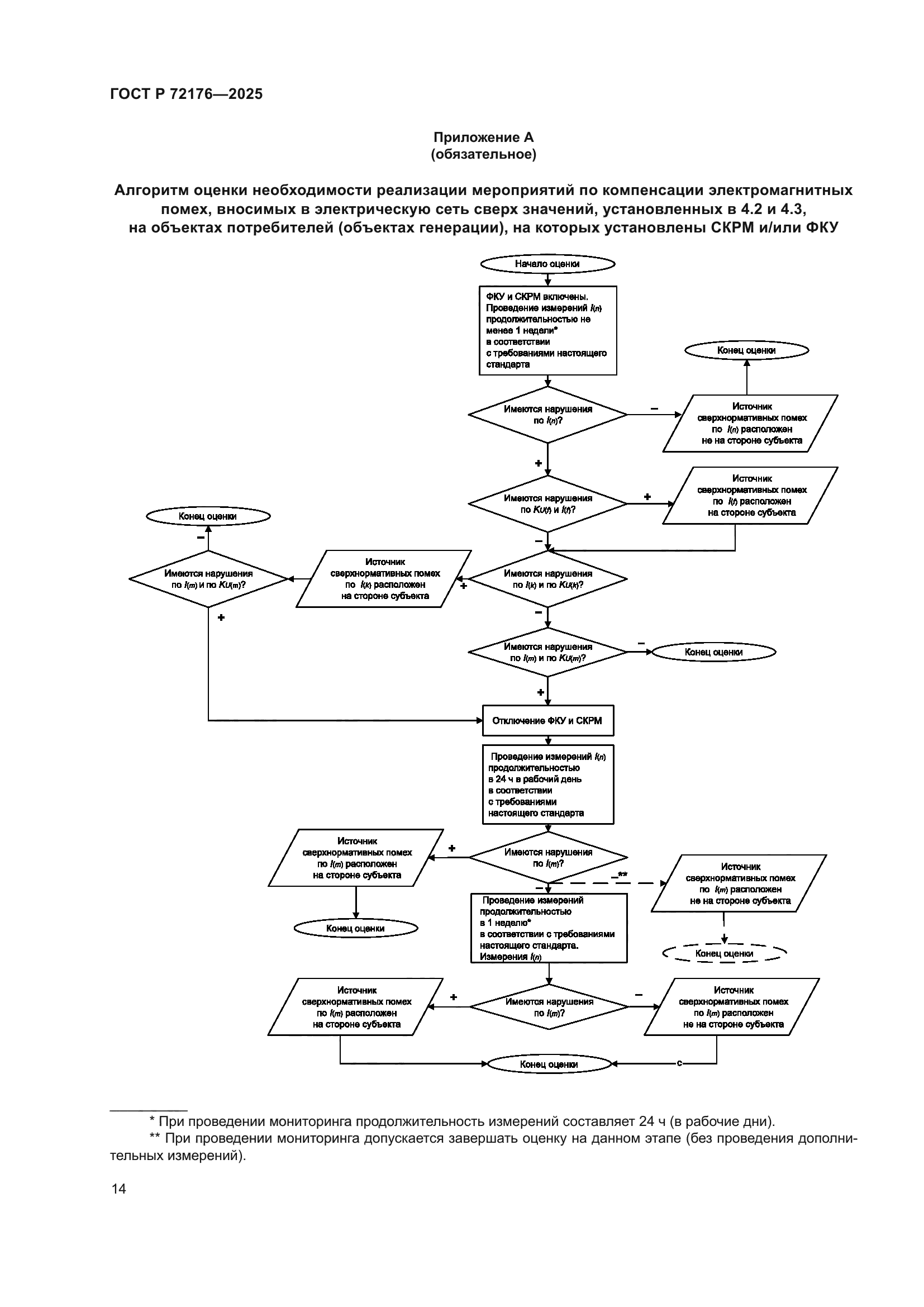
| Название рус.: | Электромагнитная совместимость. Нормы гармонических составляющих и составляющих обратной последовательности тока в сетях общего назначения среднего и высокого напряжения | | Название англ.: | Electromagnetic compatibility. Limits for harmonic current and negative sequence current emissions in the public electrical networks of medium and high voltage | | Дата актуализации текста: | 01.01.2026 | | Дата актуализации описания: | 01.01.2026 | | Дата издания: | 14.07.2025 | | Дата введения: | 01.08.2025 | | Нормативные ссылки: | ГОСТ 30804.4.7; ГОСТ 30804.4.30; ГОСТ 32144; ГОСТ 33073-2014;ГОСТ IEC 61000-4-30; ГОСТ Р 8.655; ГОСТ Р 52735; ГОСТ Р 57114 | | Область применения: | Настоящий стандарт устанавливает показатели и нормы гармонических составляющих тока и составляющих обратной последовательности тока основной частоты в присоединениях потребителей электрической энергии суммарной мощностью не менее 670 кВт и объектов генерации, осуществляющих выдачу мощности через преобразовательное оборудование, к электрическим сетям среднего и высокого напряжения систем электроснабжения общего назначения переменного тока частотой 50 Гц. Настоящий стандарт предназначен для ограничения гармонических составляющих тока и составляющих обратной последовательности тока основной частоты, вносимых потребителями электроэнергии и объектами генерации в системы электроснабжения общего назначения, и применения: - при технологическом присоединении потребителей электроэнергии и объектов генерации к электрическим сетям, в т. ч. при проектировании; - при эксплуатации электрических сетей для оценки влияния потребителей электроэнергии, объектов генерации и электросетевых компаний на показатели качества электроэнергии, установленные [1], ГОСТ 32144 и характеризующие несинусоидальность и несимметрию напряжений, а также при разработке мероприятий по обеспечению нормативных показателей качества электроэнергии в соответствии с [2]. Действие стандарта распространяется в том числе на потребителей, режимы работы которых сопровождаются рекуперацией электроэнергии в питающую электрическую сеть, а также на потребителей, имеющих собственные источники электроэнергии. Для присоединений, соединяющих электросетевые организации, положения настоящего стандарта неприменимы. Требования настоящего стандарта применяют в электрических сетях систем электроснабжения общего назначения, присоединенных к Единой энергетической системе. Требования настоящего стандарта применяют в нормальных режимах при нормальной и единичных ремонтных схемах электрической сети систем электроснабжения общего назначения | |
                      
|