Скачать ГОСТ Р ИСО/МЭК 17021-1-2025 Оценка соответствия. Требования к органам, проводящим аудит и сертификацию систем менеджмента. Часть 1. ТребованияДата актуализации: 01.06.2025 ГОСТ Р ИСО/МЭК 17021-1-2025
Оценка соответствия. Требования к органам, проводящим аудит и сертификацию систем менеджмента. Часть 1. Требования
| Обозначение: |  ГОСТ Р ИСО/МЭК 17021-1-2025 |
| Статус: | принят |
| Название рус.: | Оценка соответствия. Требования к органам, проводящим аудит и сертификацию систем менеджмента. Часть 1. Требования | | Название англ.: | Conformity assessment. Requirements for bodies providing audit and certification of management systems. Part 1. Requirements | | Дата актуализации текста: | 01.06.2025 | | Дата актуализации описания: | 01.06.2025 | | Дата издания: | 16.04.2025 | | Дата введения: | 01.09.2025 | | Взамен: | ГОСТ Р ИСО/МЭК 17021-1-2017 | | Аутентичен стандартам: | ISO/IEC 17021-1:2015 | | Нормативные ссылки: | ISO 9000;ISO/IEC 17000 | | Область применения: | Настоящий стандарт содержит принципы и требования, относящиеся к компетентности, последовательности действий и беспристрастности органов, проводящих аудит и сертификацию всех типов систем менеджмента. Органы по сертификации, действующие в соответствии с этим стандартом, не обязаны проводить сертификацию всех видов систем менеджмента. Сертификация систем менеджмента является деятельностью по оценке соответствия, проводимой третьей стороной (см. ИСО/МЭК 17000:2004, пункт 5.5), и поэтому органы, осуществляющие эту деятельность, являются органами по оценке соответствия третьей стороной | |
                                                
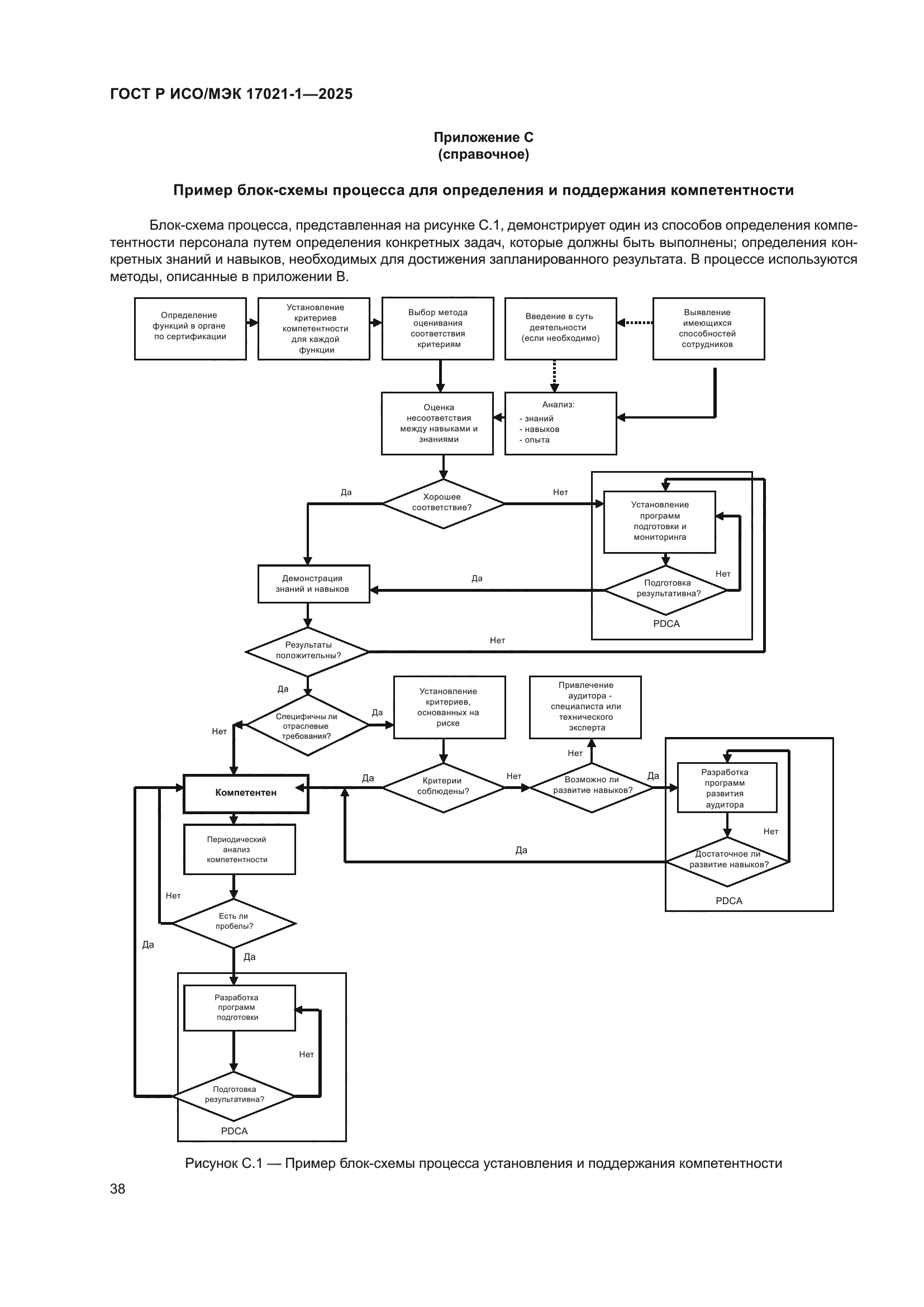
|