| Обозначение: |  ГОСТ Р 59979-2025 |
| Статус: | действующий |
| Название рус.: | Единая энергетическая система и изолированно работающие энергосистемы. Релейная защита и автоматика. Автоматическое противоаварийное управление режимами энергосистем. Устройства локальной автоматики предотвращения нарушения устойчивости. Нормы и требования |
| Название англ.: | United power system and isolated power systems. Relay protection and automation. Automatic emergency control of electric power systems. Local automation devices for preventing stability violations. Norms and requirements |
| Дата актуализации текста: | 01.06.2025 |
| Дата актуализации описания: | 01.06.2025 |
| Дата издания: | 11.02.2025 |
| Дата введения: | 01.03.2025 |
| Взамен: | ГОСТ Р 59979-2022 |
| Нормативные ссылки: | ГОСТ Р 55105; ГОСТ Р 57114; ГОСТ Р 58601; ГОСТ Р МЭК 60870-5-104 |
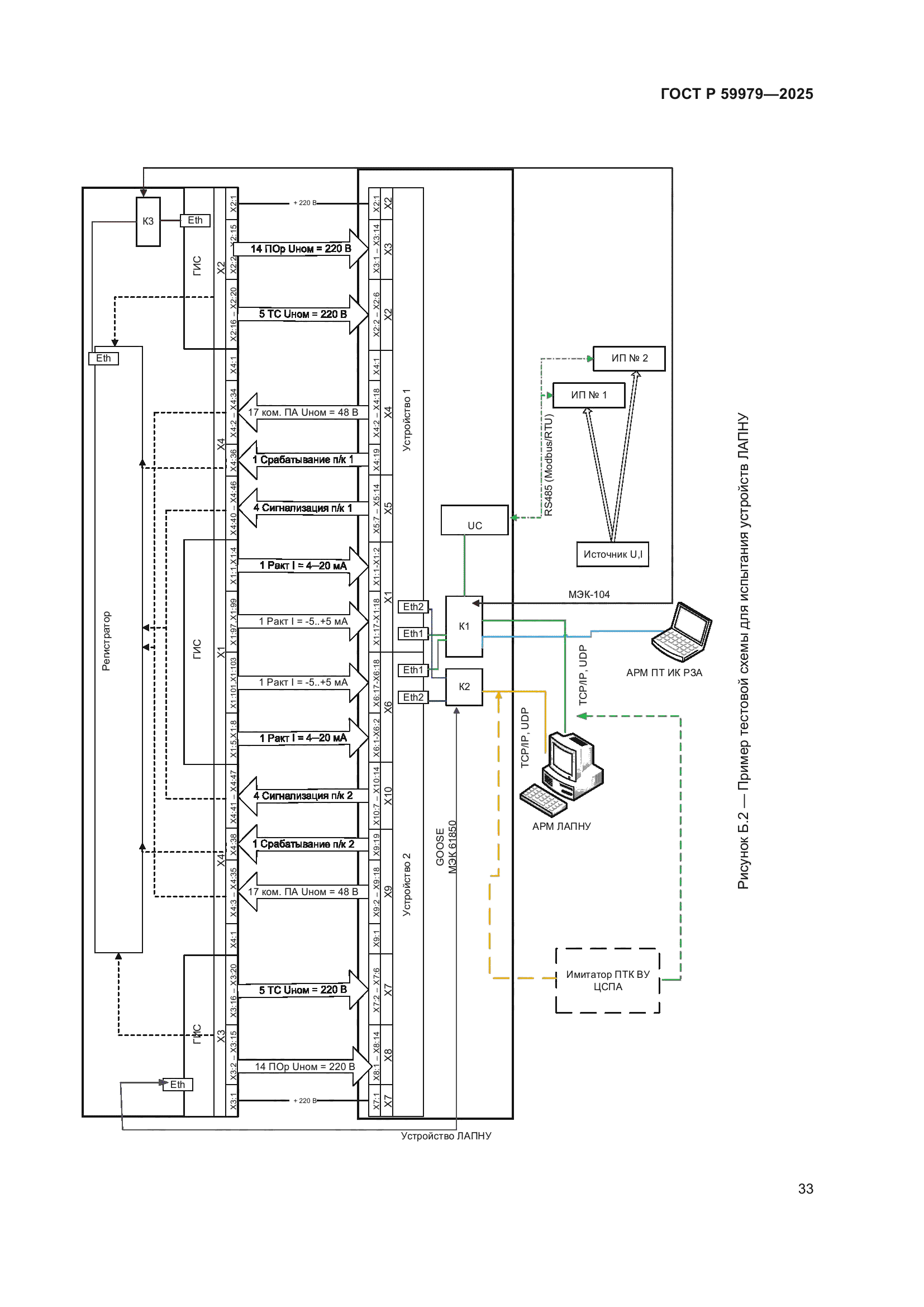
| Область применения: | Настоящий стандарт устанавливает: - основные требования к микропроцессорным устройствам локальной автоматики предотвращения нарушения устойчивости (далее – устройства ЛАПНУ); - требования к прикладному программному обеспечению, поставляемому совместно с устройствами ЛАПНУ, в части функций экспорта (импорта) параметров настройки из заводского бланка, включающего стандартизованные параметры настройки в форме бланка стандартизованных параметров настройки устройства ЛАПНУ (далее – бланк стандартизованных параметров), в (из) файл(а) конфигурации ЛАПНУ; - форму и формат файла бланка стандартизованных параметров; - порядок и методику проведения испытаний устройств ЛАПНУ для проверки их соответствия указанным требованиям |
|