| Обозначение: |  ГОСТ Р ИСО 29463-4-2024 |
| Статус: | действующий |
| Название рус.: | Высокоэффективные фильтры и фильтрующие материалы для удаления частиц из воздуха. Часть 4. Метод испытаний фильтрующих элементов на утечку (метод сканирования) |
| Название англ.: | High-efficiency filters and filter media for removing particles in air. Part 4. Test method for determining leakage of filter elements – scan method |
| Дата актуализации текста: | 01.12.2024 |
| Дата актуализации описания: | 01.01.2025 |
| Дата издания: | 24.05.2024 |
| Дата введения: | 01.01.2025 |
| Взамен: | ГОСТ Р ЕН 1822-4-2012 |
| Аутентичен стандартам: | ISO 29463-4:2011 |
| Нормативные ссылки: | ISO 5167-1;ISO 29463-2:2011;ISO 29463-3:2011;ISO 29464;ISO 29463-1:2017;ISO 29463-5:2022 |
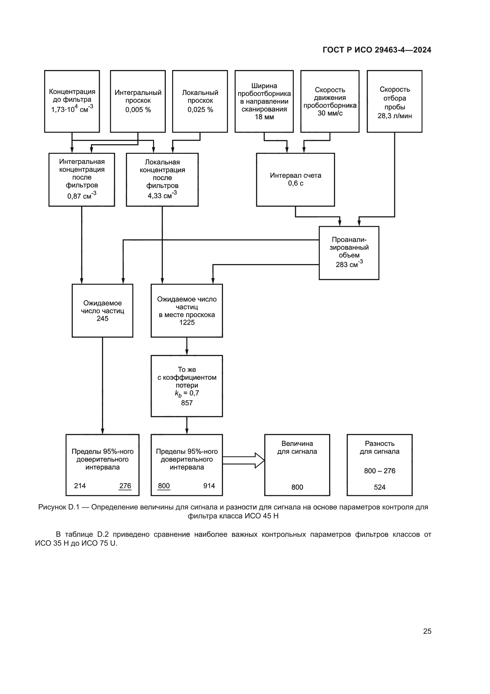
| Область применения: | Настоящий стандарт устанавливает метод контроля фильтров путем сканирования, рассматриваемый как базовый (контрольный) метод определения утечек (проскока) в фильтрующих элементах. Метод распространяется на фильтры классов от ИСО 35 Н до ИСО 75 U. В стандарте также приведено описание других нормативных методов: метода испытаний «на масляную струйку» (приложение А), метода с использованием фотометра аэрозолей (приложение В), который может применяться для НЕРА-фильтров классов от ИСО 35 Н до ИСО 45 НЕРА-фильтров и метода проверки на утечку с помощью полистирольных частиц (приложение Е). Стандарт предназначен для применения совместно с ИСО 29463-1, ИСО 29463-2, ИСО 29463-3 и ИСО 29463-5 |
|