Скачать ГОСТ ISO/TR 19838-2020 Продукция парфюмерно-косметическая. Микробиология. Руководящие указания по применению стандартов ISO по микробиологииДата актуализации: 01.06.2025 ГОСТ ISO/TR 19838-2020
Продукция парфюмерно-косметическая. Микробиология. Руководящие указания по применению стандартов ISO по микробиологии
| Обозначение: |  ГОСТ ISO/TR 19838-2020 |
| Статус: | действующий |
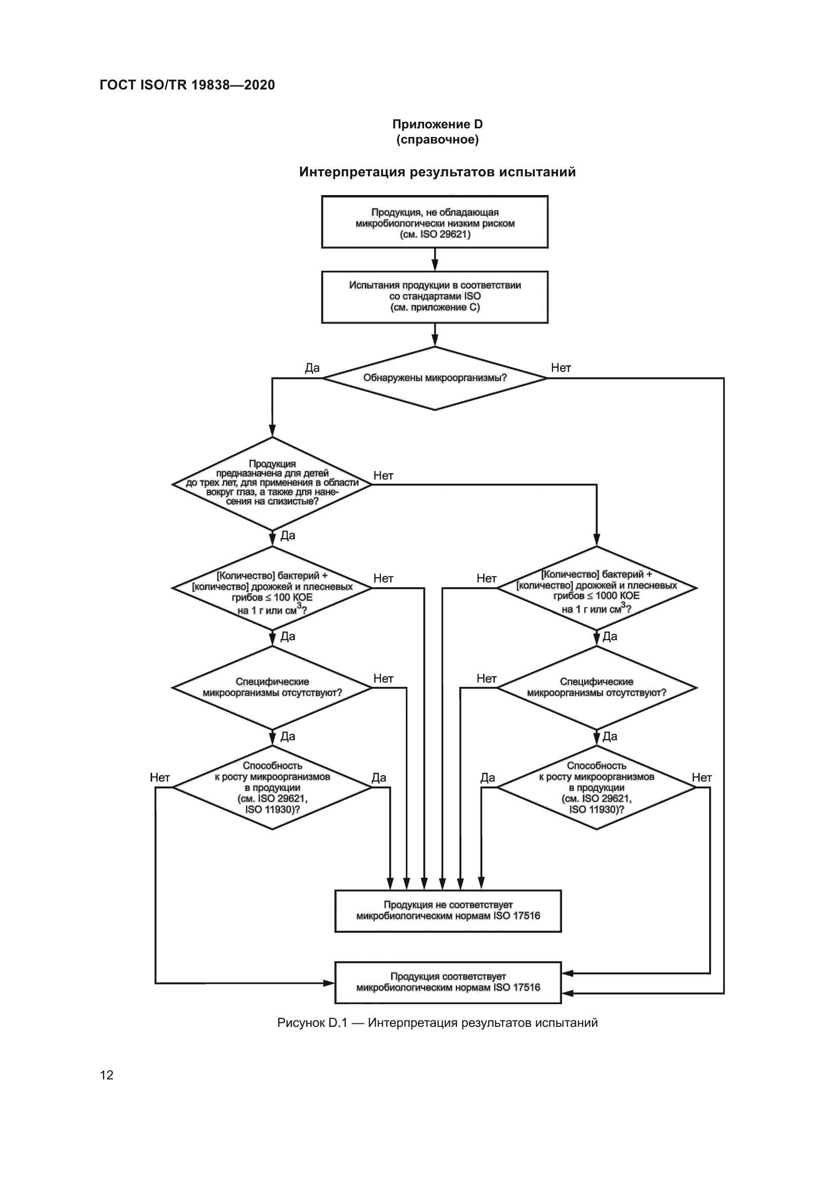
| Название рус.: | Продукция парфюмерно-косметическая. Микробиология. Руководящие указания по применению стандартов ISO по микробиологии | | Название англ.: | Cosmetics. Microbiology. Guidelines for the application of ISO microbiology standards | | Дата актуализации текста: | 01.06.2024 | | Дата актуализации описания: | 01.01.2025 | | Дата регистрации: | 30.01.2020 | | Дата издания: | 30.01.2024 | | Дата введения: | 01.01.2025 | | Аутентичен стандартам: | ISO/TR 19838:2016 | | Область применения: | Настоящий стандарт содержит руководящие указания по применению стандартов ISO по микробиологии для парфюмерно-косметической продукции с учетом конкретных задач, для выполнения которых эти стандарты предназначены (контроль продукции, поступающей на рынок, разработка новой продукции и т. п.), а также видов продукции, подлежащей испытаниям. Настоящий стандарт может применяться в целях обеспечения выполнения требований стандарта ISO, устанавливающего микробиологические нормы (ISO 17516) | |
                  
|