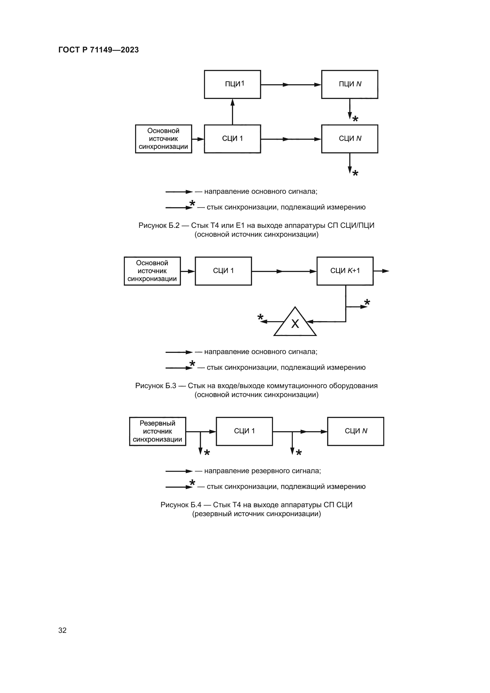
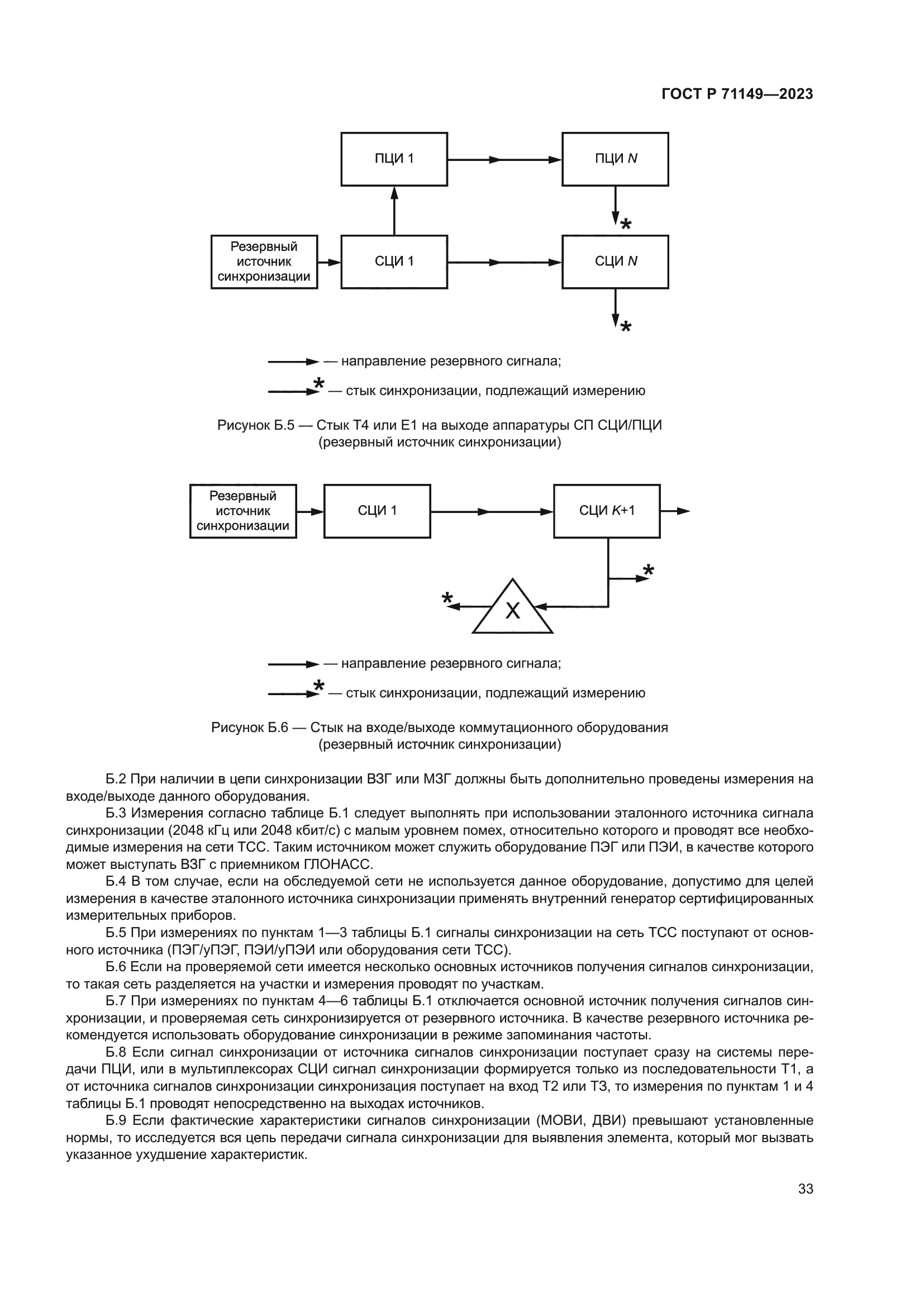
Скачать ГОСТ Р 71149-2023 Требования к эксплуатации оборудования систем синхронизации сетей связи: сетей связи с коммутацией каналов, сетей связи с коммутацией пакетовДата актуализации: 01.06.2025 ГОСТ Р 71149-2023
Требования к эксплуатации оборудования систем синхронизации сетей связи: сетей связи с коммутацией каналов, сетей связи с коммутацией пакетов
| Обозначение: |  ГОСТ Р 71149-2023 |
| Статус: | действующий |
| Название рус.: | Требования к эксплуатации оборудования систем синхронизации сетей связи: сетей связи с коммутацией каналов, сетей связи с коммутацией пакетов | | Название англ.: | Requirements to operation of synchronization systems equipment of communication networks: circuit-switched communication networks, packet-switched communication networks | | Дата актуализации текста: | 01.01.2024 | | Дата актуализации описания: | 01.12.2024 | | Дата издания: | 27.12.2023 | | Дата введения: | 01.06.2024 | | Нормативные ссылки: | ГОСТ 8.567; ГОСТ 18322;ГОСТ ISO/IEC 17025; ГОСТ Р 27.102; ГОСТ Р 53111; ГОСТ Р 70409; ГОСТ Р ИСО/МЭК 17065; ГОСТ Р МЭК 61078 | | Область применения: | Настоящий стандарт устанавливает требования к эксплуатации оборудования систем синхронизации сетей связи с коммутацией каналов и сетей связи с коммутацией пакетов, включая сети LTE, LTE-A и 5G, в целях обеспечения целостности и устойчивого функционирования сети связи общего пользования (ССОП), установленных в [1], при использовании по назначению систем синхронизации в соответствии с приложениями А — В, и направлен на регулирование деятельности операторов связи: - по контролю и эксплуатации оборудования систем синхронизации посредством контроля и поддержания показателей функционирования систем синхронизации в соответствии с документами национальной системы стандартизации и эксплуатационной документацией на используемое оборудование синхронизации, включая измерения параметров оборудования синхронизации при безусловном соблюдении требований обеспечения единства измерений; - по техническому обслуживанию оборудования систем синхронизации | |
                                                                
|