| Обозначение: |  ГОСТ 33465-2023 |
| Статус: | принят |
| Название рус.: | Глобальная навигационная спутниковая система. Система экстренного реагирования при авариях. Протоколы обмена данными устройства/системы вызова экстренных оперативных служб с инфраструктурой системы экстренного реагирования при авариях |
| Название англ.: | Global navigation satellite system. Road accident emergency response system. Data exchange protocols between In-Vehicle emergency call device/system and emergency response system infrastructure |
| Дата актуализации текста: | 01.01.2024 |
| Дата актуализации описания: | 01.06.2024 |
| Дата регистрации: | 31.08.2023 |
| Дата издания: | 09.11.2023 |
| Дата введения: | 01.01.2028 |
| Взамен: | ГОСТ 33465-2015 |
| Нормативные ссылки: | ГОСТ 33464-2023; ГОСТ 33472-2023 |
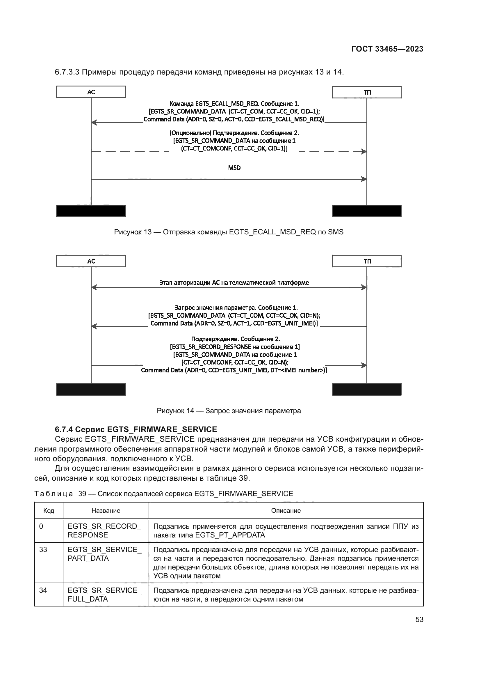
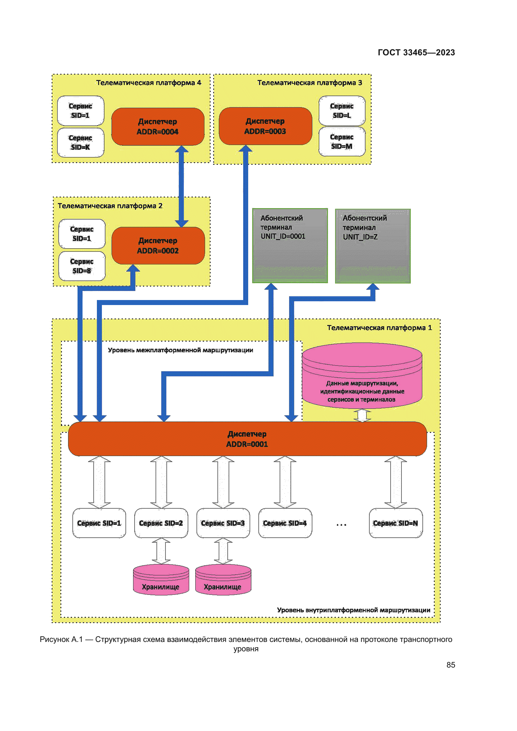
| Область применения: | Настоящий стандарт распространяется на устройства вызова экстренных оперативных служб, предназначенные для установки на колесные транспортные средства категорий М и N, а также на системы вызова экстренных оперативных служб, установленные на транспортные средства категорий М и N в соответствии с требованиями [1]. Настоящий стандарт устанавливает требования к протоколам обмена данными между устройством/системой вызова экстренных оперативных служб и инфраструктурой системы экстренного реагирования при авариях (далее – система), включая требования, связанные с предоставлением системой базовой услуги в целях выполнения требований [1] и ГОСТ 33464, а также требования к протоколам обмена данными при выполнении устройством/системой вызова экстренных оперативных служб функций мониторинга транспортного средства и определения, регистрации и передачи информации об обстоятельствах дорожно-транспортного происшествия |
|