| Обозначение: |  ГОСТ 33471-2023 |
| Статус: | принят |
| Название рус.: | Глобальная навигационная спутниковая система. Система экстренного реагирования при авариях. Методы испытаний навигационного модуля устройства/системы вызова экстренных оперативных служб |
| Название англ.: | Global navigation satellite system. Road accident emergency response system. Test methods for navigation module of in-vehicle emergency call device/system |
| Дата актуализации текста: | 01.01.2024 |
| Дата актуализации описания: | 01.06.2024 |
| Дата регистрации: | 31.08.2023 |
| Дата издания: | 14.11.2023 |
| Дата введения: | 01.01.2028 |
| Взамен: | ГОСТ 33471-2015 |
| Нормативные ссылки: | ГОСТ 12.1.030; ГОСТ 12.3.019; ГОСТ 33464-2023 |
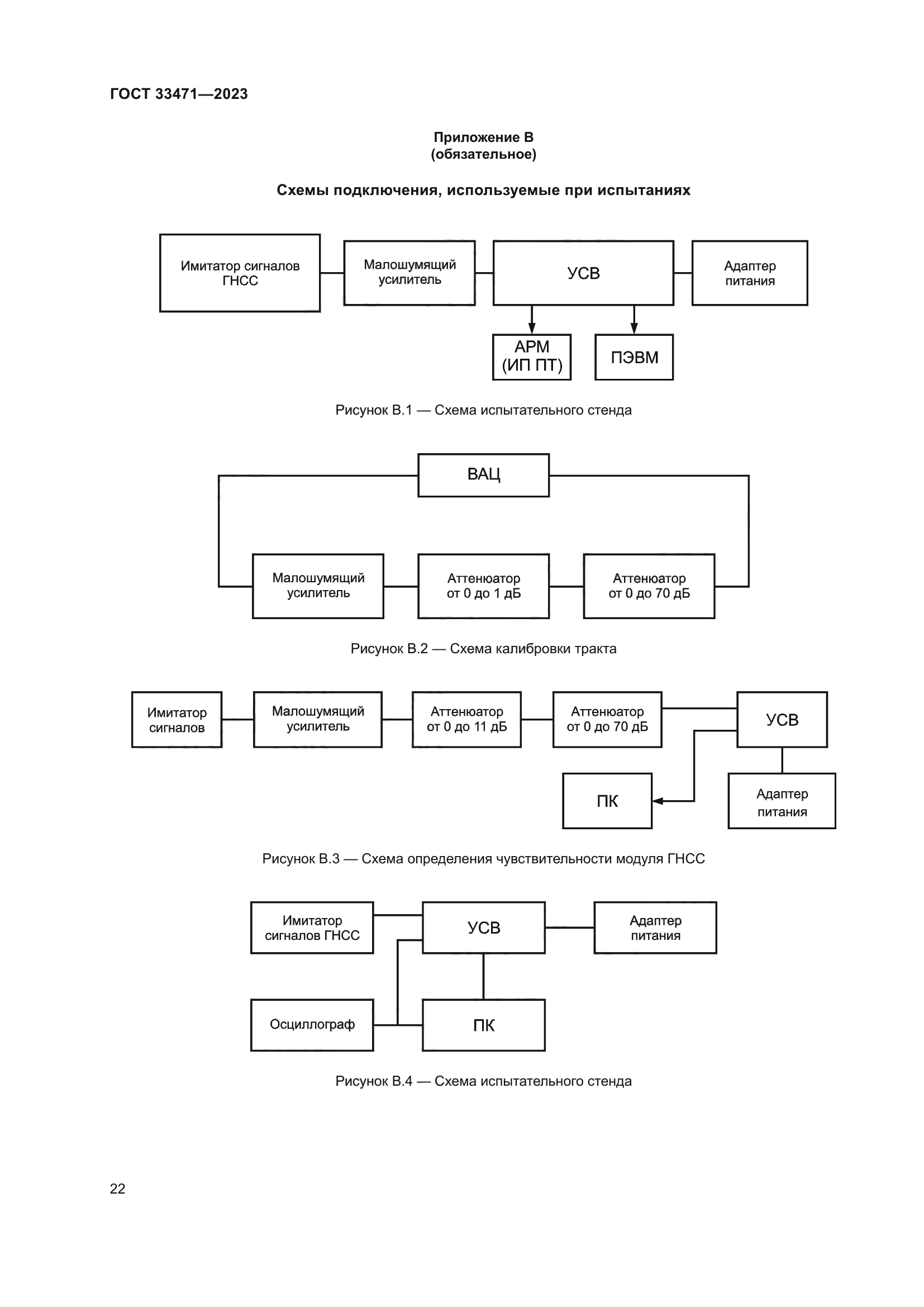
| Область применения: | Настоящий стандарт распространяется на устройства вызова экстренных оперативных служб, предназначенные для установки на колесные транспортные средства категорий М и N, а также на системы вызова экстренных оперативных служб, установленные на транспортные средства категорий М и N в соответствии с требованиями [1]. Настоящий стандарт устанавливает методы испытаний устройств/систем вызова экстренных оперативных служб на соответствие требованиям [1] и ГОСТ 33464 в части оценки навигационных характеристик и свойств, определяемых навигационным модулем. Настоящий стандарт может быть также применен для оценки навигационных характеристик и свойств аппаратуры спутниковой навигации, в том числе на соответствие требованиям [1] |
|