| Обозначение: |  ГОСТ Р 50267.0.4-99 |
| Статус: | отменён |
| Название рус.: | Изделия медицинские электрические. Часть 1. Общие требования безопасности. 4. Требования безопасности к программируемым медицинским электронным системам |
| Название англ.: | Medical electrical equipment. Part 1. General requirements safety. 4. Collateral standard. Programmable medical electrical systems |
| Дата актуализации текста: | 06.04.2015 |
| Дата актуализации описания: | 01.07.2023 |
| Дата издания: | 16.11.2000 |
| Дата введения: | 01.01.2001 |
| Дата окончания срока действия: | 01.01.2015 |
| Код ОКП: | 944000;508000 |
| Содержит требования: | IEC 60601-1-4(1996) |
| На территории РФ пользоваться: | ГОСТ 30324.0.4-2002 |
| Нормативные ссылки: | ISO 9000-3:1991;IEC 60788(1984); ГОСТ 30324.0-95; ГОСТ Р 50267.0-92; ГОСТ Р МЭК 601-1-1-96; ГОСТ Р ИСО 9001-96 |
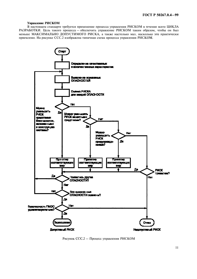
| Область применения: | Настоящий дополнительный стандарт устанавливает требования безопасности изделий медицинских электрических и медицинских электрических систем, включающих программируемые электронные подсистемы (ПЭПС) |
| Список изменений: | №0 от 01.01.2015 (рег. 29.11.2012) «Текстовое изменение; Изменено заглавие» |
|