| Обозначение: |  ГОСТ Р 70618-2022 |
| Статус: | действующий |
| Название рус.: | Суда и морские технологии. Бункеровка судов, работающих на сжиженном природном газе. Требования |
| Название англ.: | Ships and marine technology. Bunkering of liquefied natural gas fuelled vessels. Requirements |
| Дата актуализации текста: | 01.07.2023 |
| Дата актуализации описания: | 01.07.2023 |
| Дата издания: | 24.01.2023 |
| Дата введения: | 01.06.2023 |
| Нормативные ссылки: | ГОСТ 33259;ГОСТ IEC 60079-10-1; ГОСТ Р ИСО 9001; ГОСТ Р ИСО 14001; ГОСТ Р ИСО/ТУ 29001 |
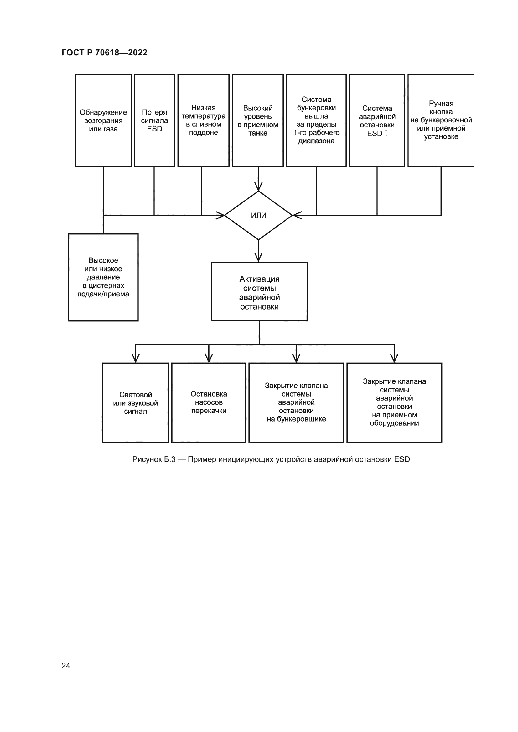
| Область применения: | Настоящий стандарт устанавливает требования к системе и оборудованию для бункеровки сжиженным природным газом (СПГ) морских судов и судов внутреннего и смешанного (река–море) плавания (далее — суда), работающих на СПГ, в соответствии с Кодексом МГТ [1]. Настоящий стандарт распространяется на операции по бункеровке газотопливных судов бункерным СПГ |
|