Скачать ГОСТ ISO 10993-18-2022 Изделия медицинские. Оценка биологического действия медицинских изделий. Часть 18. Исследование химических свойств материалов в рамках процесса менеджмента рискаДата актуализации: 01.06.2025 ГОСТ ISO 10993-18-2022
Изделия медицинские. Оценка биологического действия медицинских изделий. Часть 18. Исследование химических свойств материалов в рамках процесса менеджмента риска
| Обозначение: |  ГОСТ ISO 10993-18-2022 |
| Статус: | действующий |
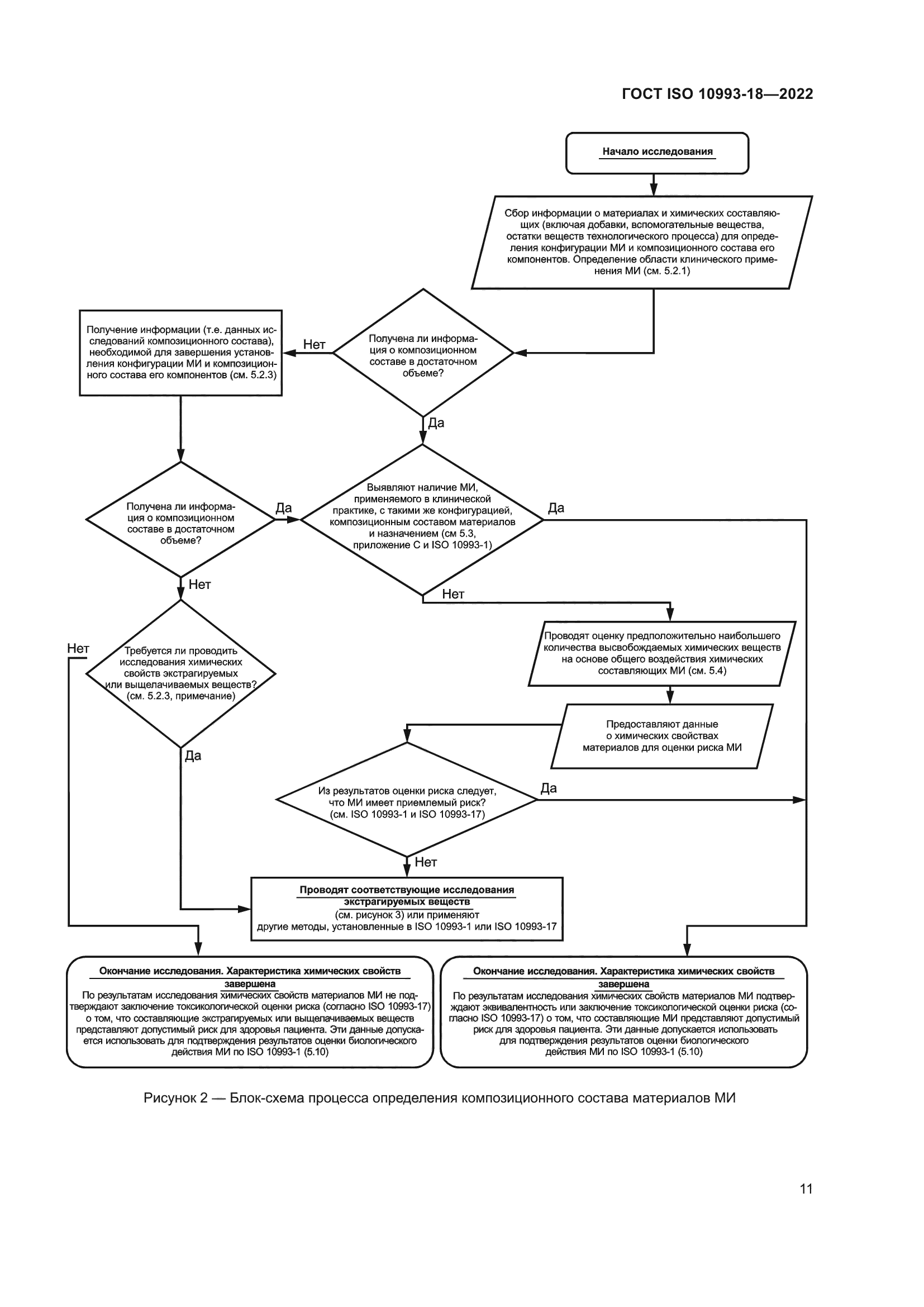
| Название рус.: | Изделия медицинские. Оценка биологического действия медицинских изделий. Часть 18. Исследование химических свойств материалов в рамках процесса менеджмента риска | | Название англ.: | Medical devices. Biological evaluation of medical devices. Part 18. Chemical characterization of medical device materials within a risk management process | | Дата актуализации текста: | 01.01.2023 | | Дата актуализации описания: | 01.07.2023 | | Дата регистрации: | 31.10.2022 | | Дата издания: | 02.12.2022 | | Дата введения: | 01.07.2023 | | Взамен: | ГОСТ ISO 10993-18-2011 | | Аутентичен стандартам: | ISO 10993-18:2020 | | Нормативные ссылки: | ISO 10993-1;ISO 10993-17;ISO 14971 | | Область применения: | Настоящий стандарт распространяется на медицинские изделия (МИ) и материалы, применяемые для их изготовления, и устанавливает требования к проведению исследований химических свойств материалов МИ (алгоритм исследований), включая идентификацию и количественную оценку компонентов с целью идентификации/выявления биологической опасности, оценки и контроля биологических рисков, связанных с конструкционными материалами. При исследовании химических свойств материалов МИ используют, как правило, поэтапный подход (алгоритм исследований), который включает: - идентификацию конструкционных материалов (конфигурацию МИ); - характеристику конструкционных материалов путем идентификации и количественной оценки их химических составляющих (состав материала); - характеристику МИ на наличие содержания химических веществ, добавленных в процессе производства (например, антиадгезивные агенты, технологические примеси, стерилизующие агенты); - оценку (используя лабораторные условия экстракции) способности МИ или их конструкционных материалов к высвобождению химических веществ в условиях клинического применения (экстрагируемых веществ); - количественное определение химических веществ, высвобождаемых из МИ в условиях клинического применения (выщелачиваемых веществ) | |
                                                                    
|