Скачать ГОСТ Р ИСО 14155-2022 Клинические исследования медицинских изделий, проводимые с участием человека в качестве субъекта. Надлежащая клиническая практикаДата актуализации: 01.06.2025 ГОСТ Р ИСО 14155-2022
Клинические исследования медицинских изделий, проводимые с участием человека в качестве субъекта. Надлежащая клиническая практика
| Обозначение: |  ГОСТ Р ИСО 14155-2022 |
| Статус: | действующий |
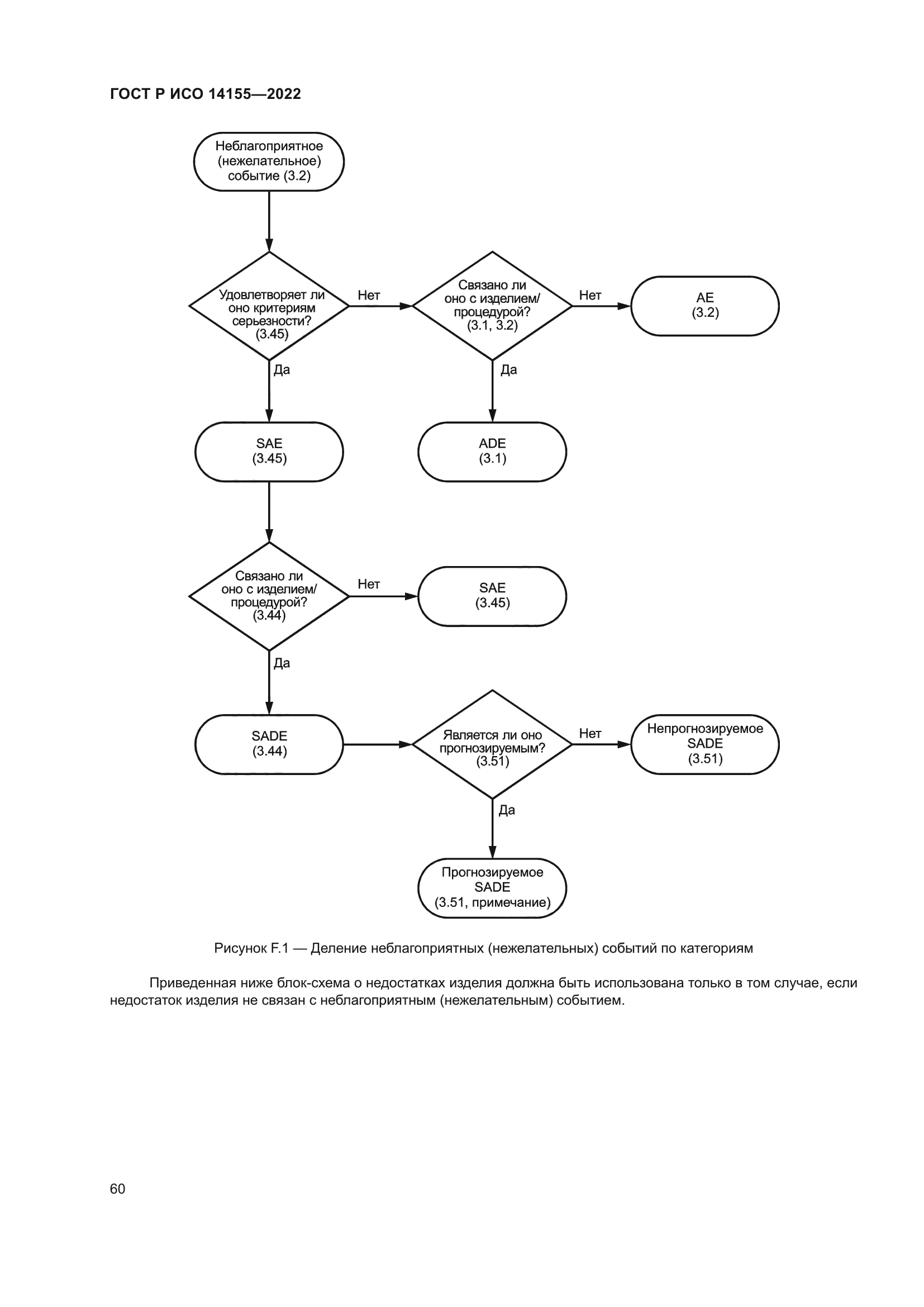
| Название рус.: | Клинические исследования медицинских изделий, проводимые с участием человека в качестве субъекта. Надлежащая клиническая практика | | Название англ.: | Clinical investigation of medical devices for human subjects. Good clinical practice | | Дата актуализации текста: | 01.01.2023 | | Дата актуализации описания: | 01.01.2024 | | Дата издания: | 24.11.2022 | | Дата введения: | 01.09.2023 | | Взамен: | ГОСТ Р ИСО 14155-2014 | | Аутентичен стандартам: | ISO 14155:2020 | | Нормативные ссылки: | ISO 14971 | | Область применения: | В настоящем стандарте приведена надлежащая клиническая практика в отношении разработки проекта (дизайна), проведения, ведения записей и составления отчетности по клиническим исследованиям, проводимых с участием человека, для оценки клинических функциональных характеристик или результативности и безопасности медицинских изделий. Для постмаркетинговых клинических исследований принципы, установленные в настоящем стандарте, должны соблюдаться, насколько это возможно, с учетом характера клинического исследования | |
                                                                            
|