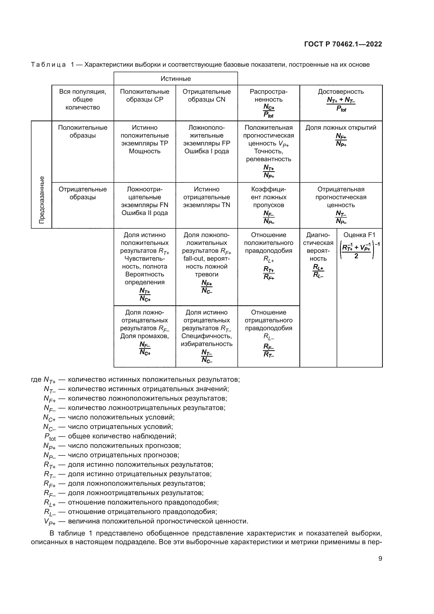
| Обозначение: |  ГОСТ Р 70462.1-2022 |
| Статус: | действующий |
| Название рус.: | Информационные технологии. Интеллект искусственный. Оценка робастности нейронных сетей. Часть 1. Обзор |
| Название англ.: | Information technology. Artificial intelligence. Assessment of the robustness of neural networks. Part 1. Overview |
| Дата актуализации текста: | 01.01.2023 |
| Дата актуализации описания: | 01.01.2023 |
| Дата издания: | 17.11.2022 |
| Дата введения: | 01.01.2023 |
| Аутентичен стандартам: | ISO/IEC TR 24029-1:2021 |
| Область применения: | В настоящем стандарте представлена справочная информация о существующих методах оценки робастности нейронных сетей |
|