| Обозначение: |  ГОСТ Р 70412-2022 |
| Статус: | действующий |
| Название рус.: | Изделия кондитерские. Руководящие указания по установлению и подтверждению сроков годности |
| Название англ.: | Сonfectionery. Guidelines for setting and confirming expiration dates |
| Дата актуализации текста: | 01.01.2023 |
| Дата актуализации описания: | 01.01.2023 |
| Дата издания: | 03.11.2022 |
| Дата введения: | 01.01.2023 |
| Нормативные ссылки: | ГОСТ Р 53041 |
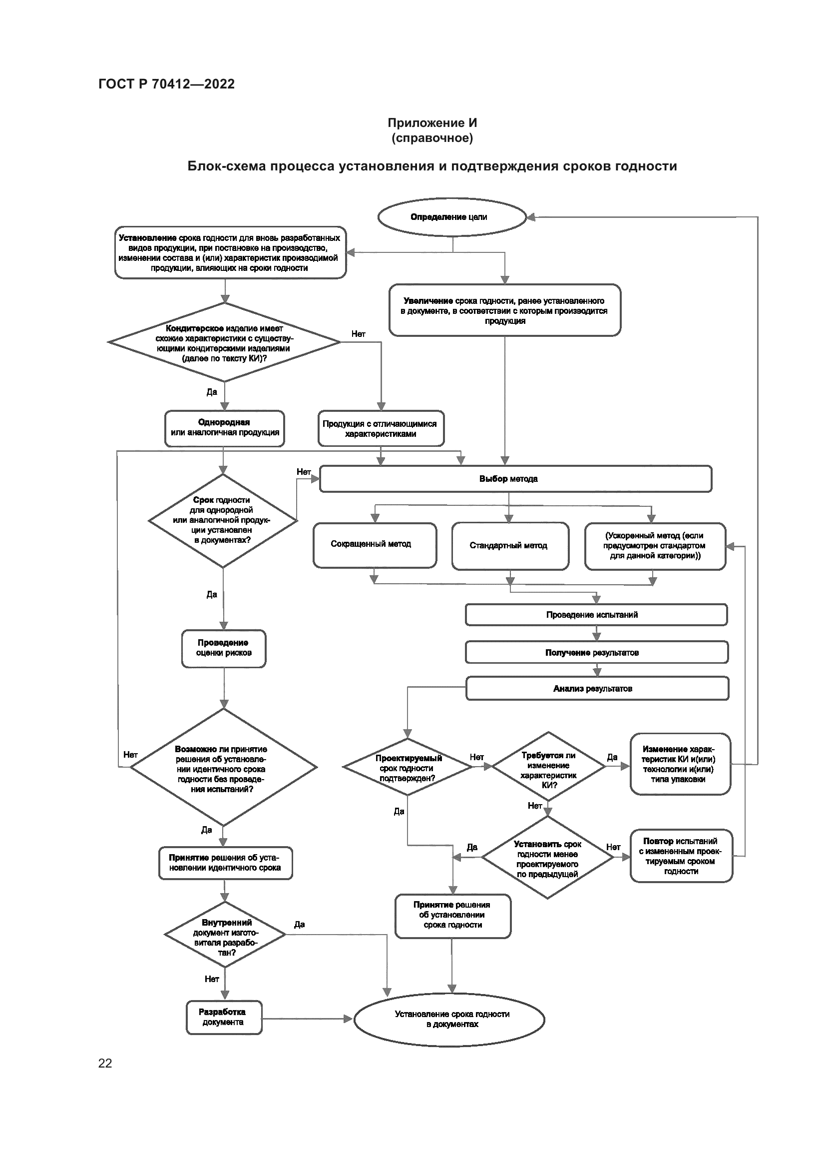
| Область применения: | Настоящий стандарт устанавливает порядок подтверждения (обоснования) сроков годности кондитерских изделий стандартным (нормальные испытания), ускоренным и сокращенным методами с целью установления изготовителем сроков годности кондитерских изделий. Настоящий стандарт не распространяется на специализированную продукцию, в том числе на продукцию для детского питания |
|