Скачать ГОСТ Р 59791-2021 Информационные технологии. Общая логика (CL). Основы семейства языков, основанных на логикеДата актуализации: 01.06.2025 ГОСТ Р 59791-2021
Информационные технологии. Общая логика (CL). Основы семейства языков, основанных на логике
| Обозначение: |  ГОСТ Р 59791-2021 |
| Статус: | действующий |
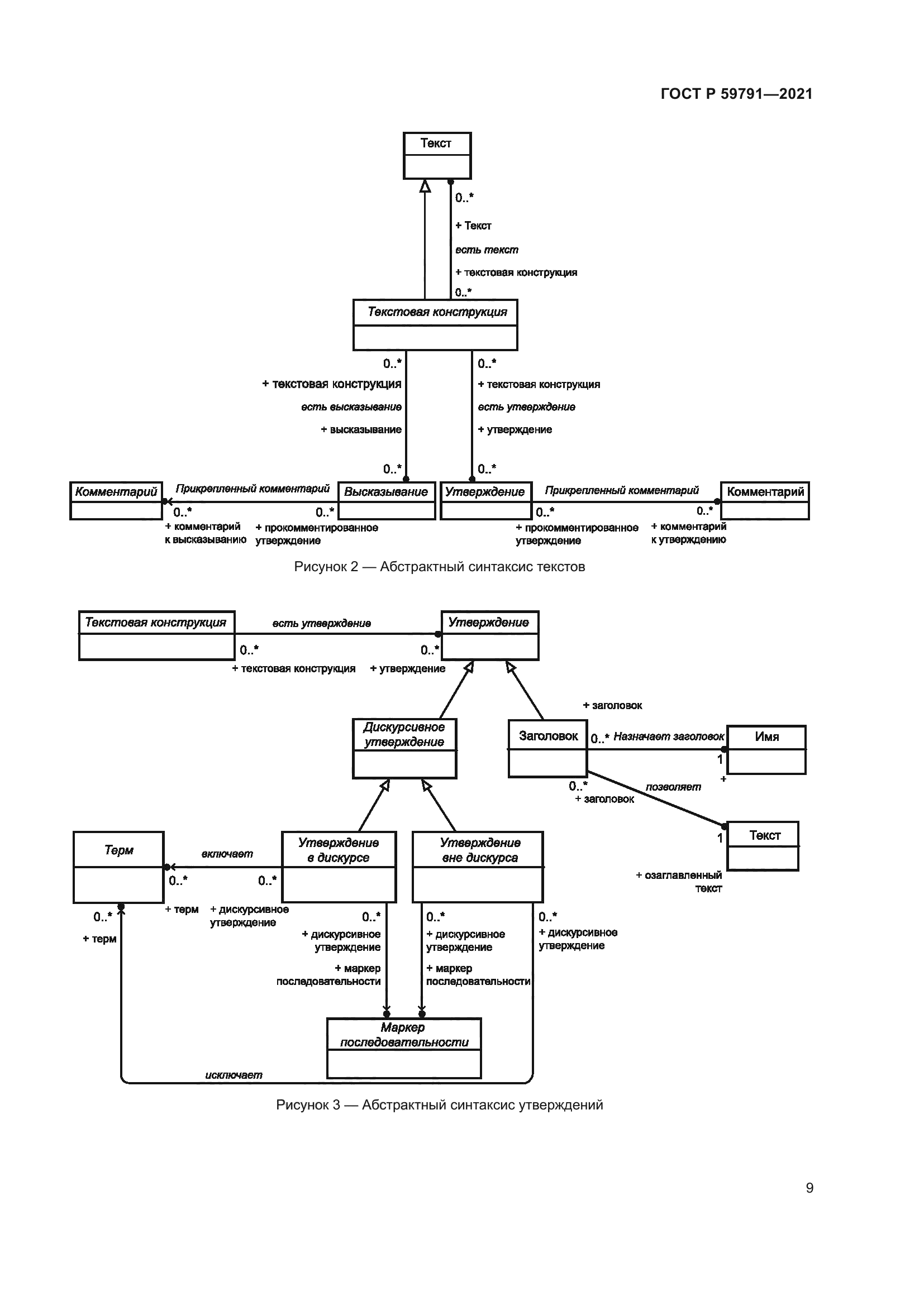
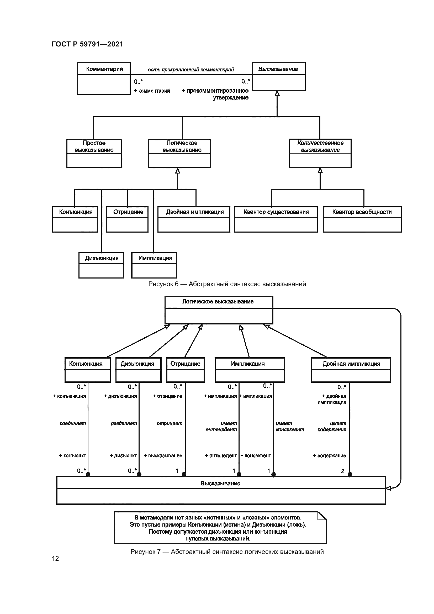
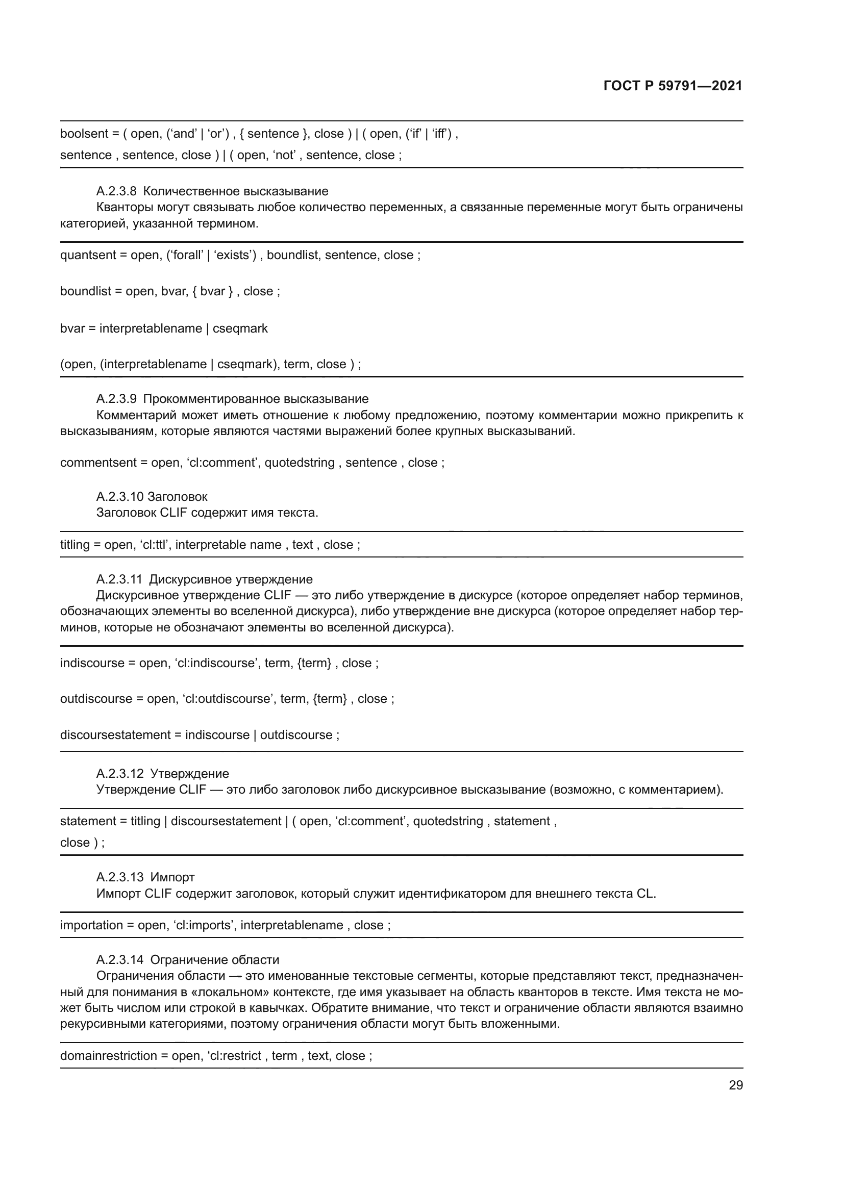
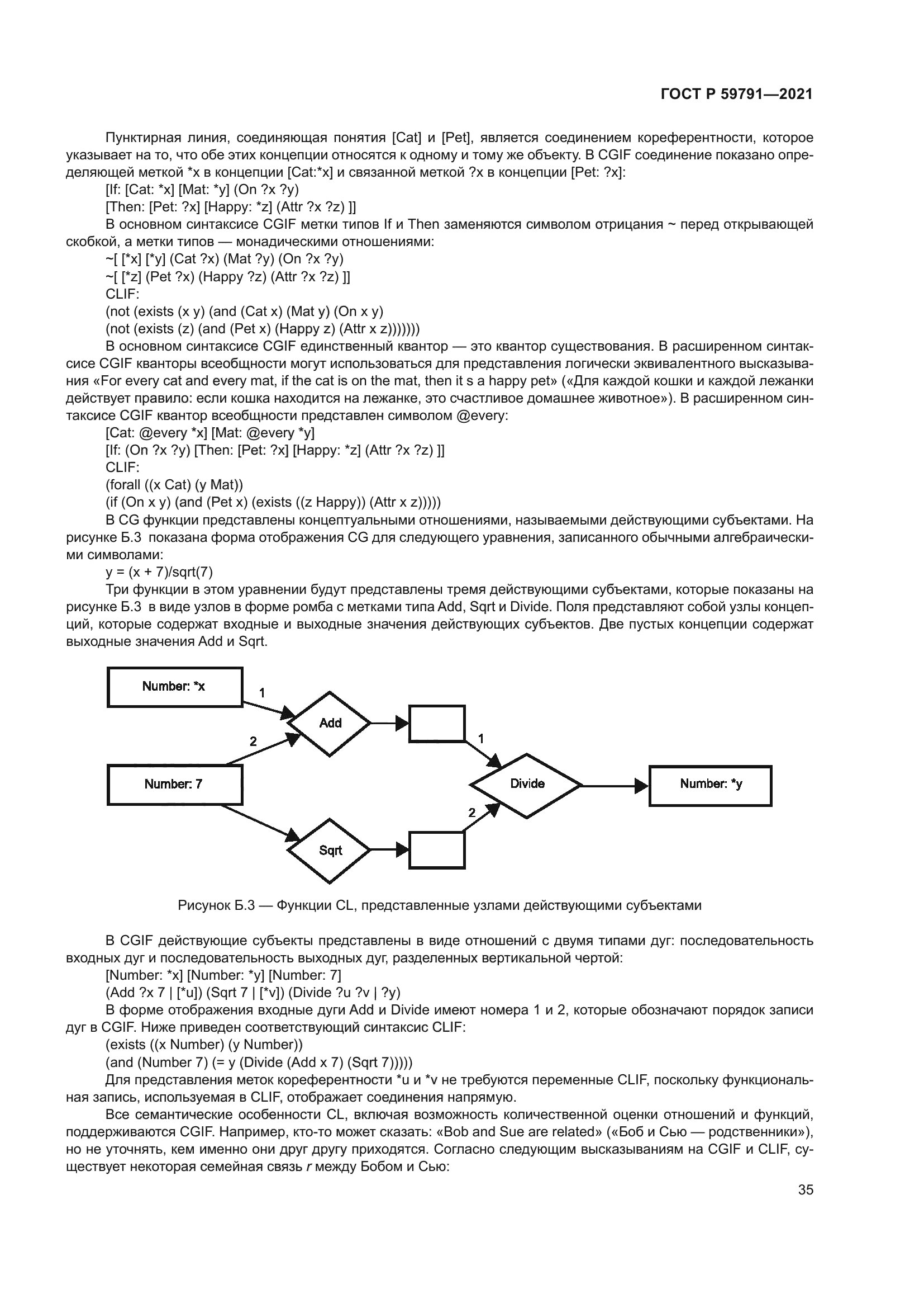
| Название рус.: | Информационные технологии. Общая логика (CL). Основы семейства языков, основанных на логике | | Название англ.: | Information technology. Common Logic (CL). Aframework for a family of logic-based languages | | Дата актуализации текста: | 01.01.2023 | | Дата актуализации описания: | 01.01.2023 | | Дата издания: | 30.11.2021 | | Дата введения: | 30.04.2022 | | Нормативные ссылки: | ГОСТ 33707-2016 | | Область применения: | В настоящем стандарте описано семейство логических языков, разработанных для представления информации и данных и обмена ими между разнородными компьютерными системами. Следующие особенности имеют особую важность для построения настоящего стандарта: - языки в семье имеют декларативную семантику. Благодаря этому можно понять значение выражений на этих языках, не используя интерпретатор для обработки таких выражений; - языки в семье логически всесторонни — в самом общем виде они обеспечивают выражение произвольных логических высказываний первого порядка; - языки можно перевести с сохранением семантики в общий синтаксис на основе XML, что облегчает обмен информацией между разнородными компьютерными системами. В область применения настоящего стандарта входят следующие вопросы: - представление информации в онтологиях и базах знаний; - описание выражений, которые вводят в машины логического вывода или выводят из них; - формальные интерпретации символов, выраженных с помощью языка. Нижеследующее выходит за рамки настоящего стандарта: - описание теории доказательств или правил вывода; - описание переводчиков между обозначениями разнородных компьютерных систем; - компьютерные операционные методы формирования отношений между символами в логической «вселенной дискурса» и людьми в «реальном мире». В настоящем стандарте описаны синтаксис и семантика CL. В настоящем стандарте также приведено определение абстрактного синтаксиса и связанной с ним теоретико-модельной семантики для специфичного расширения логики первого порядка. Цель состоит в том, чтобы представить содержимое любой системы, использующей логику первого порядка. Назначение настоящего стандарта — упростить обмен логической информацией первого порядка между системами. Вопросы, касающиеся вычислимости, не рассматриваются в настоящем стандарте (включая эффективность, оптимизацию и т. д.) | |
                                                                
|