Скачать ГОСТ Р 59779-2021 Экологический менеджмент. Проектирование и разработка продукции с возможностью вторичной переработки. Основные положенияДата актуализации: 01.06.2025 ГОСТ Р 59779-2021
Экологический менеджмент. Проектирование и разработка продукции с возможностью вторичной переработки. Основные положения
| Обозначение: |  ГОСТ Р 59779-2021 |
| Статус: | действующий |
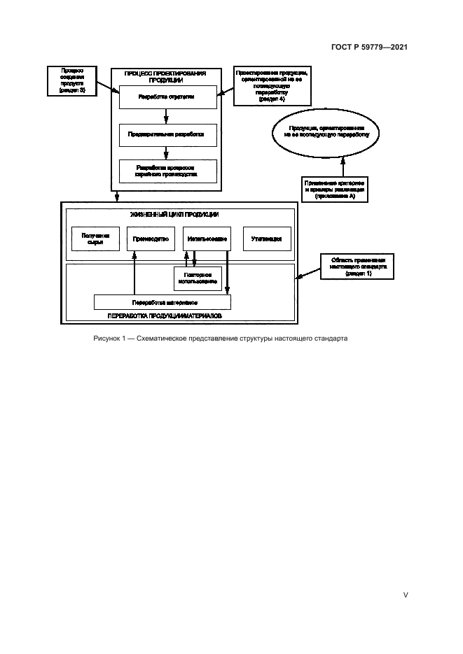
| Название рус.: | Экологический менеджмент. Проектирование и разработка продукции с возможностью вторичной переработки. Основные положения | | Название англ.: | Environmental management. Design and development of recycling adapted products. General | | Дата актуализации текста: | 01.06.2022 | | Дата актуализации описания: | 01.06.2022 | | Дата издания: | 02.11.2021 | | Дата введения: | 01.03.2022 | | Область применения: | Настоящий стандарт содержит рекомендации для разработчиков и проектировщиков продукции на предприятиях по принятию решений на отдельных этапах разработки продукции в части реализации возможностей при подготовке и выборе технико-экономических вариантов и их альтернатив, связанных с повышением возможностей вторичной переработки технической продукции. Социологические, политические и социальные условия, связанные с окружающей средой, а также законодательные нормы, которые также могут оказывать определяющее воздействие, в настоящем стандарте не рассматриваются | |
                         
|