| Обозначение: |  ГОСТ ISO 18603-2021 |
| Статус: | действующий |
| Название рус.: | Упаковка и окружающая среда. Повторное использование |
| Название англ.: | Packaging and the environment. Reuse |
| Дата актуализации текста: | 01.01.2024 |
| Дата актуализации описания: | 01.07.2023 |
| Дата регистрации: | 30.06.2021 |
| Дата издания: | 27.09.2021 |
| Дата введения: | 01.05.2022 |
| Аутентичен стандартам: | ISO 18603:2013 |
| Нормативные ссылки: | ISO 18601;ISO 21067 |
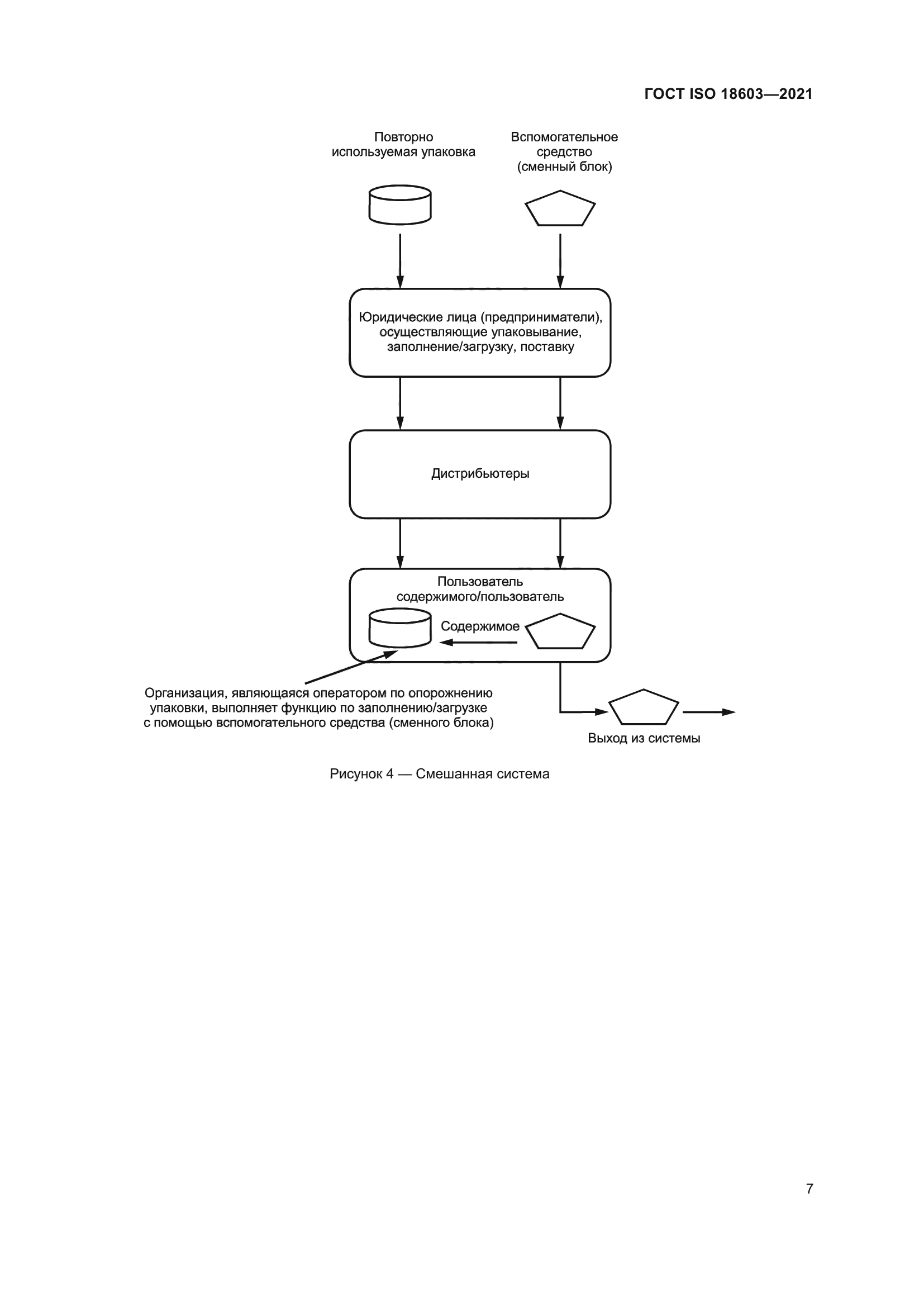
| Область применения: | Настоящий стандарт устанавливает требования, предъявляемые к упаковке, которая классифицируется как пригодная для повторного использования, и описывает процедуры для оценки выполнения требований, включая соответствующие системы повторного использования упаковки. В целях применения настоящего стандарта допускается использовать процедуру, содержащуюся в стандарте ISO 18601 |
| Приложение №1: | Поправка к ГОСТ ISO 18603-2021 |
|