| Обозначение: |  ГОСТ ISO 15143-2-2017 |
| Статус: | действующий |
| Название рус.: | Машины землеройные и машины дорожно-строительные мобильные. Обмен данными на рабочих площадках. Часть 2. Словарь данных |
| Название англ.: | Earth-moving machinery and mobile road construction machinery. Worksite data exchange. Part 2. Data dictionary |
| Дата актуализации текста: | 01.01.2024 |
| Дата актуализации описания: | 01.07.2023 |
| Дата регистрации: | 20.04.2017 |
| Дата издания: | 30.09.2021 |
| Дата введения: | 01.12.2021 |
| Аутентичен стандартам: | ISO 15143-2:2010 |
| Нормативные ссылки: | ISO 5353:1995;ISO 15143-1:2010;ISO 19107:2003;ISO/IEC 10646;ISO 16754;ISO/IEC 11179-1:2015;ISO/IEC 11179-3:2013 |
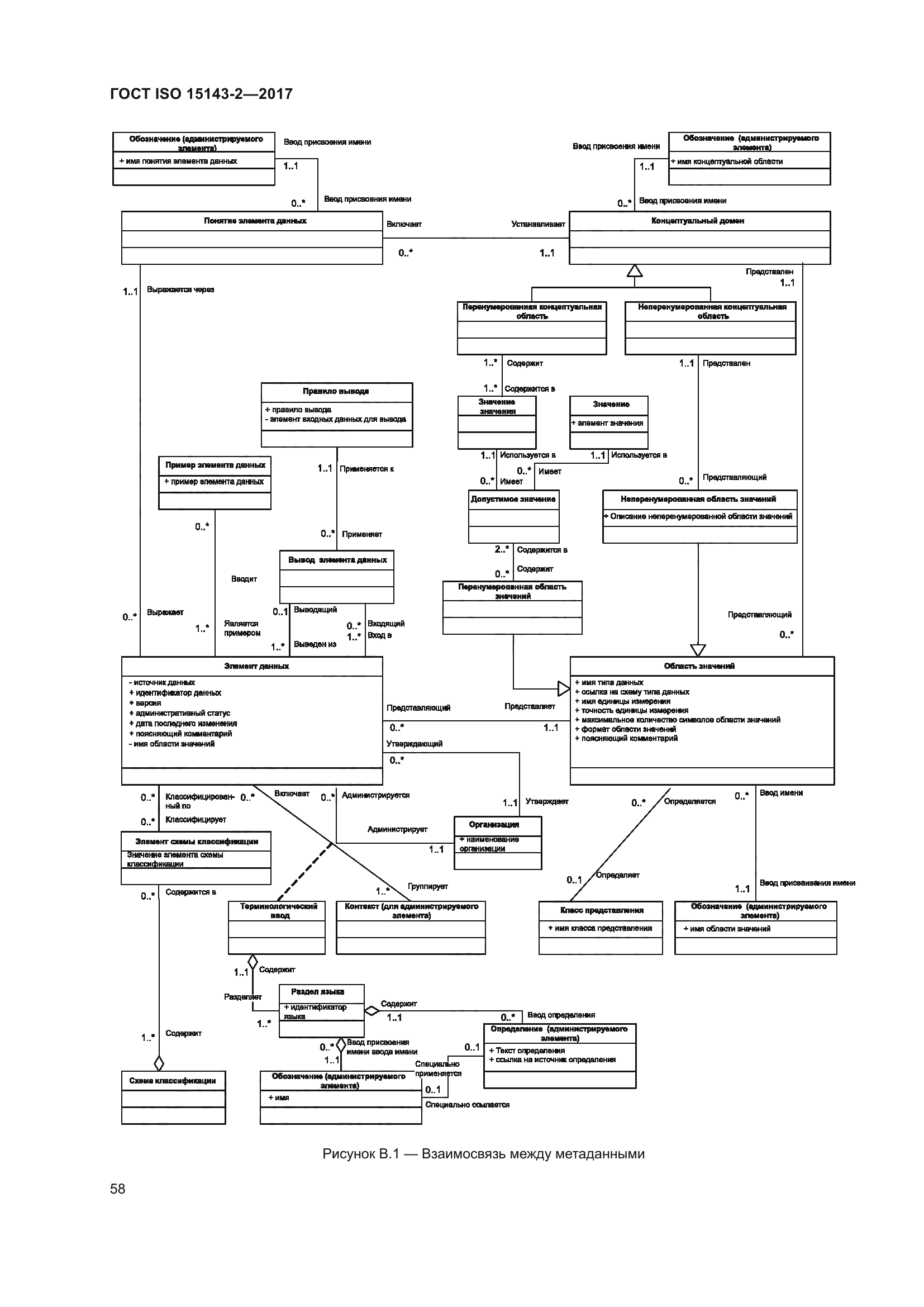
| Область применения: | В настоящем стандарте установлен словарь данных для обмена данными на рабочих площадках, строительные операции на которых выполняются подуправлением данных, в соответствии с ISO 15143-1.Настоящий стандарт также применяется при обмене данными нарабочей площадке с целью предоставления услуг, касающихся использования машин (см. ISO 15143-1:2010, раздел 4), устанавливает определения терминов, используемых в соответствующем словаре данных |
| Приложение №1: | Поправка к ГОСТ ISO 15143-2-2017 |
|