| Обозначение: |  ГОСТ Р 59172-2020 |
| Статус: | действующий |
| Название рус.: | Дороги автомобильные общего пользования. Насыпи облегченные и комбинированные из вспененных полистирольных блоков (ППС блоков). Правила проектирования и применения |
| Название англ.: | Automobile roads of general use. Lightweight and combined embankments made of expanded polystyrene blocks (EPSblocks). Design and application rules |
| Дата актуализации текста: | 01.01.2022 |
| Дата актуализации описания: | 01.07.2023 |
| Дата издания: | 29.12.2020 |
| Дата введения: | 01.08.2021 |
| Нормативные ссылки: | ГОСТ 4041; ГОСТ 5781; ГОСТ 7502; ГОСТ 8478; ГОСТ 8736; ГОСТ 10354; ГОСТ 10528; ГОСТ 25192; ГОСТ 25485; ГОСТ 27751; ГОСТ 32867; ГОСТ 32960; ГОСТ 33100; ГОСТ 33149; ГОСТ Р 55028; ГОСТ Р 56586; ГОСТ Р 56925; ГОСТ Р 58397; ГОСТ Р 58960; ГОСТ Р 59171;СП 20.13330.2016;СП 48.13330.2019;СП 78.13330.2012;СП 268.1325800.2016 |
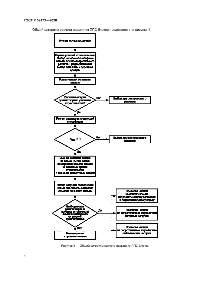
| Область применения: | Настоящий стандарт устанавливает требования к правилам проектирования облегченных и комбинированных насыпей и применения в них вспененных полистирольных блоков (далее – ППС блоки), произведенных из вспенивающегося полистирола ПСВ с антипиреном в блок-формах, на автомобильных дорогах общего пользования при строительстве, ремонте и капитальном ремонте облегченных и комбинированных насыпей и сооружений на слабых грунтах, а также при строительстве и ремонте подпорных стен и искусственных сооружений |
|