Скачать ГОСТ Р 59078-2020 Электромобили и автомобильные транспортные средства с комбинированными энергоустановками. КлассификацияДата актуализации: 01.06.2025 ГОСТ Р 59078-2020
Электромобили и автомобильные транспортные средства с комбинированными энергоустановками. Классификация
| Обозначение: |  ГОСТ Р 59078-2020 |
| Статус: | действующий |
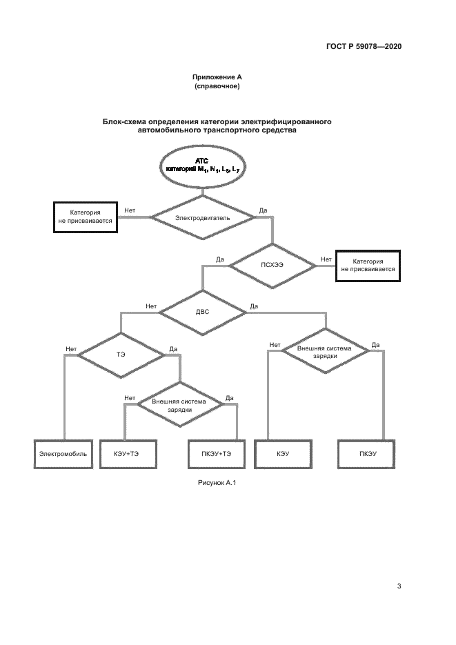
| Название рус.: | Электромобили и автомобильные транспортные средства с комбинированными энергоустановками. Классификация | | Название англ.: | Electric vehicles and automobile vehicles with combined power plants. Classification | | Дата актуализации текста: | 01.01.2022 | | Дата актуализации описания: | 01.01.2022 | | Дата издания: | 14.10.2020 | | Дата введения: | 30.04.2021 | | Нормативные ссылки: | ГОСТ Р 59102 | | Область применения: | Настоящий стандарт распространяется на выпускаемые в обращение на территории Российской Федерации автомобильные транспортные средства (далее – АТС) категорий М1, N1, L6, L7 в соответствии с [1], в конструкции которых имеются: - только электромеханический преобразователь энергии (ЭМПЭ), предназначенный для приведения АТС в движение и перезаряжаемая система хранения электрической энергии (ПСХЭЭ); - ЭМПЭ, двигатель внутреннего сгорания (ДВС) и ПСХЭЭ; - ЭМПЭ, электрохимические топливные элементы и ПСХЭЭ; - ЭМПЭ и фотоэлектрические или фотогальванические элементы и ПСХЭЭ. Настоящий стандарт устанавливает классификацию основных типов АТС, в конструкции которых имеется тяговый электропривод (ТЭП) и ПСХЭЭ в виде аккумуляторной батареи, и определяет формат записи в регистрационных документах АТС характерных аббревиатур согласно классификации | |
      
|