Скачать ГОСТ Р 58502-2019 Информатизация здоровья. Автоматическая идентификация, маркировка и этикетировка при сборе данных. Идентификация субъектов и индивидуальных поставщиков медицинской помощиДата актуализации: 01.06.2025 ГОСТ Р 58502-2019
Информатизация здоровья. Автоматическая идентификация, маркировка и этикетировка при сборе данных. Идентификация субъектов и индивидуальных поставщиков медицинской помощи
| Обозначение: |  ГОСТ Р 58502-2019 |
| Статус: | действующий |
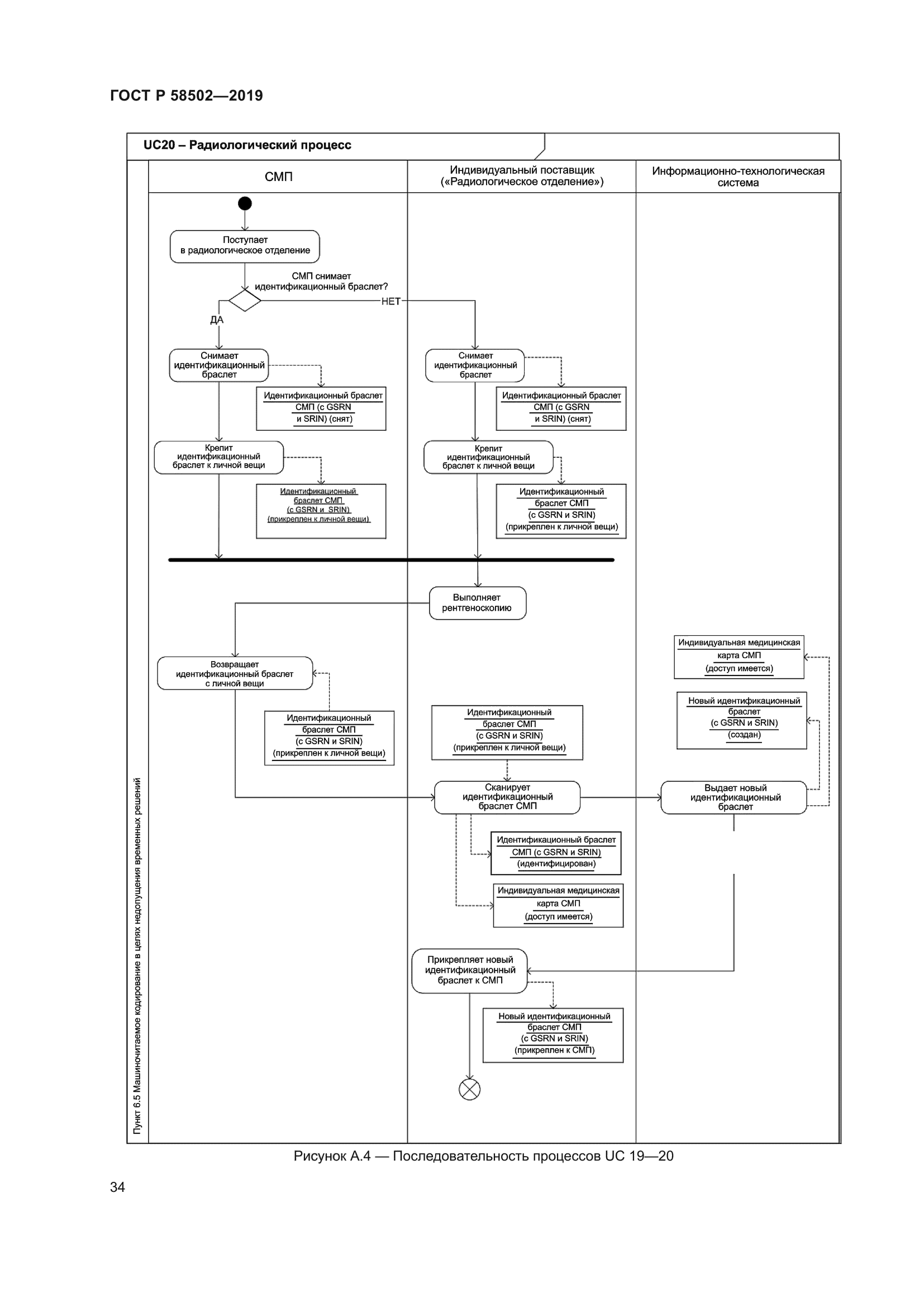
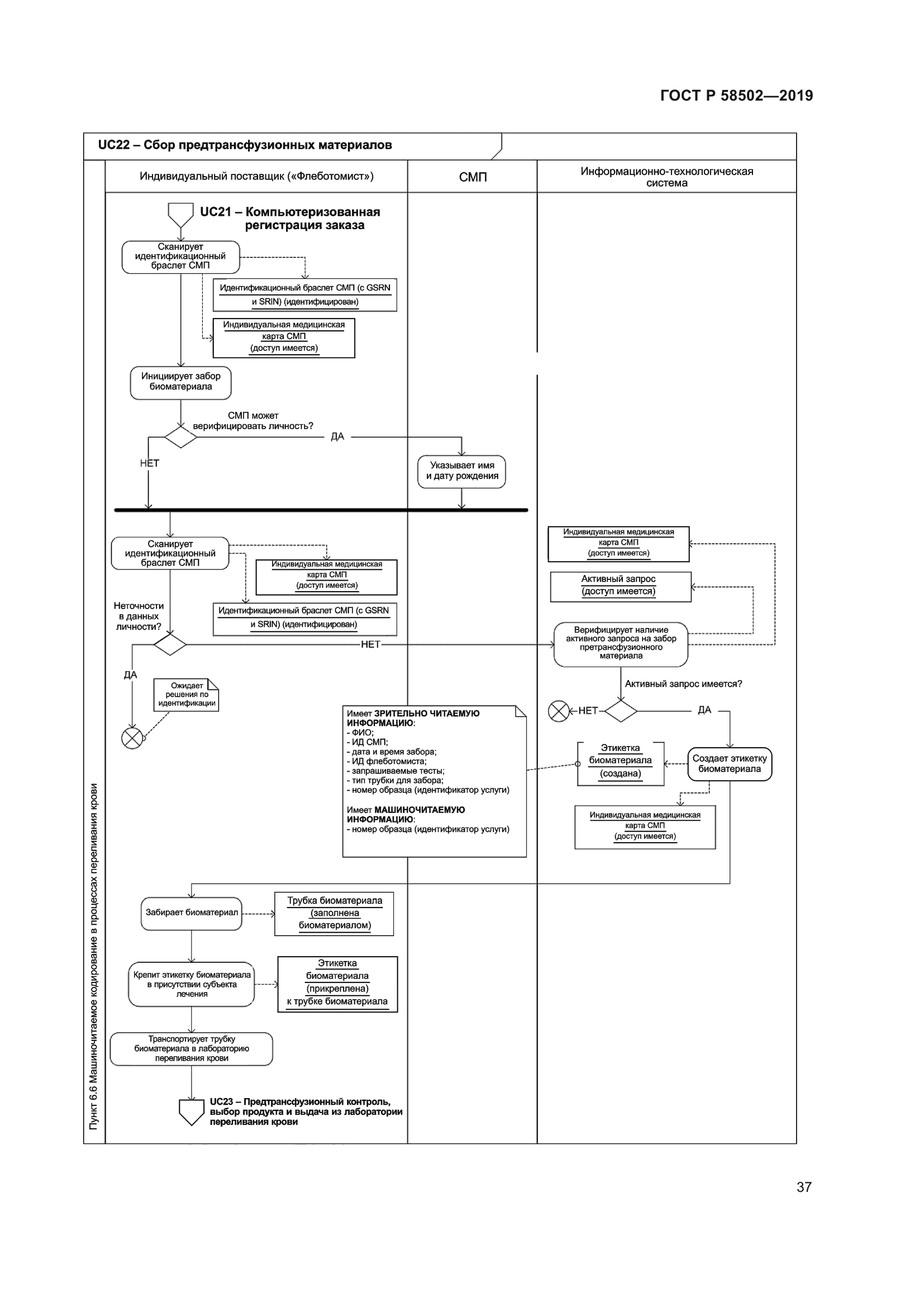
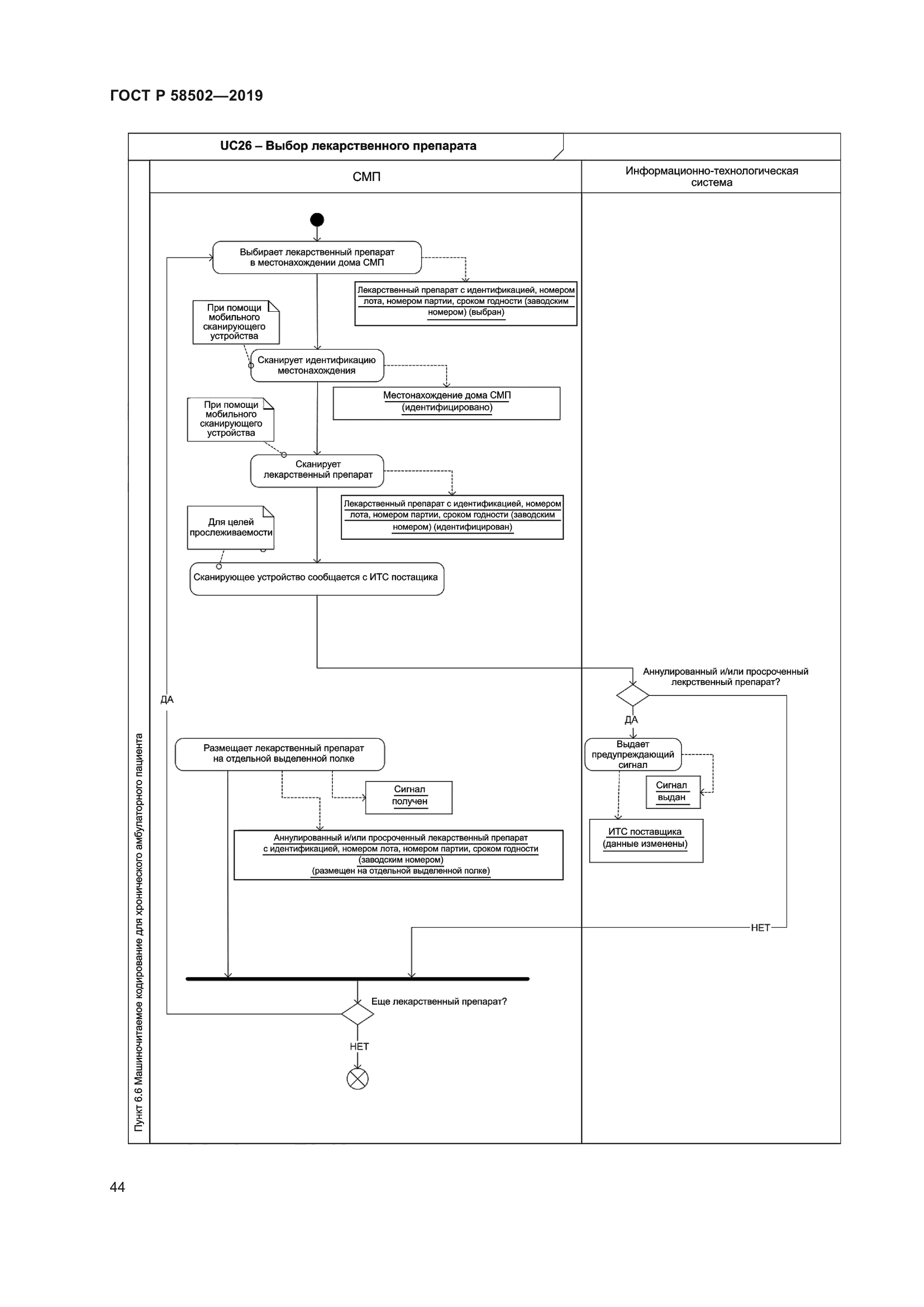
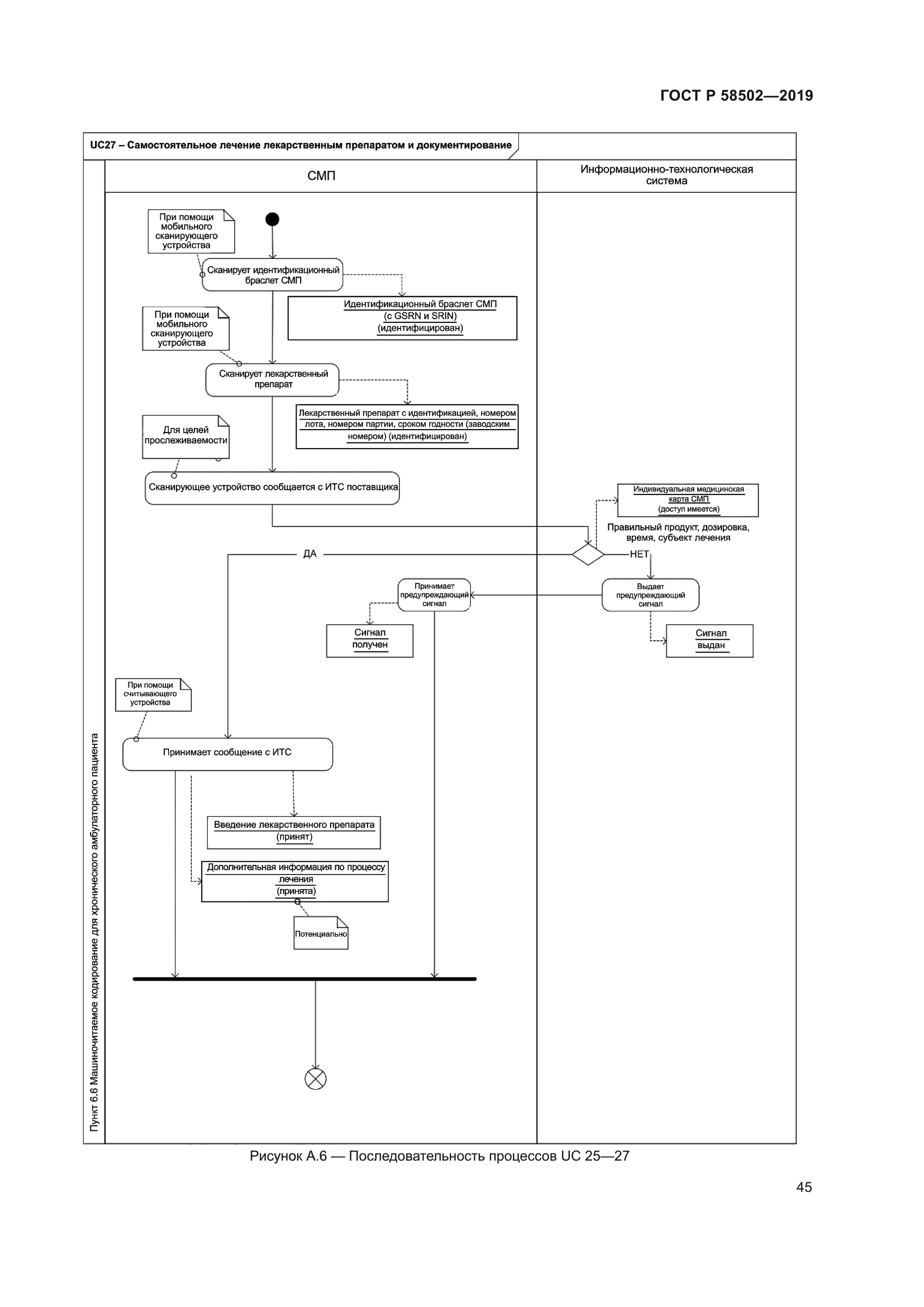
| Название рус.: | Информатизация здоровья. Автоматическая идентификация, маркировка и этикетировка при сборе данных. Идентификация субъектов и индивидуальных поставщиков медицинской помощи | | Название англ.: | Health Informatics. Automatic identification, data capture marking and labelling. Subject of care and individual provider identification | | Дата актуализации текста: | 01.06.2022 | | Дата актуализации описания: | 01.07.2023 | | Дата издания: | 31.10.2019 | | Дата введения: | 01.05.2020 | | Аутентичен стандартам: | ISO/TS 18530:2014 | | Нормативные ссылки: | ISO/TS 22220;ISO/TS 27527;ISO/IEC 15418;ISO/IEC 16022 | | Область применения: | В настоящем документе очерчены стандарты, необходимые для представления идентификаторов СМП и индивидуальных поставщиков на таких объектах, как наручные браслеты, идентификационные этикетки или иные предметы, которые могут служить носителями, с помощью которых в процессе предоставления медицинской помощи обеспечивается автоматический сбор данных. Настоящий документ предлагает уникальную идентификацию СМП, которую можно использовать для иных целей, например, для записи идентификации СМП в медицинских картах. Любая организация, планирующая внедрение или усовершенствование технологий автоматической идентификации и сбора данных (АИСД), используемых в процессе медицинской помощи, может ссылаться на настоящий стандарт. Их необходимо использовать в сочетании с системой стандартов GS122) GS1 – это зарегистрированный товарный знак. Любой применяемый в настоящем документе товарный знак – это информация, предоставленная для удобства пользователей и не являющаяся одобрением.)). Настоящий стандарт описывают хорошую практику снижения/исключения вариаций и обходных решений, понижающих эффективность АИСД на месте лечения и компрометирующих безопасность пациентов. Настоящий стандарт указывает, как управлять идентификаторами в процессе АИСД, и дополняют информацию, изложенную в стандартах ИСО/ТС 22220 и ИСО/ТС 27527 | |
                                                        
|