| Обозначение: |  ГОСТ 31610.20-2-2017 |
| Статус: | действующий |
| Название рус.: | Взрывоопасные среды. Часть 20-2. Характеристики материалов. Методы испытаний горючей пыли |
| Название англ.: | Explosive atmospheres. Part 20-2. Material characteristics. Combustible dusts test methods |
| Дата актуализации текста: | 01.01.2021 |
| Дата актуализации описания: | 01.01.2021 |
| Дата регистрации: | 30.11.2017 |
| Дата издания: | 21.11.2018 |
| Дата введения: | 01.06.2019 |
| Аутентичен стандартам: | ISO/IEC 80079-20-2:2016 |
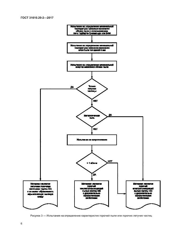
| Область применения: | Настоящий стандарт устанавливает методы испытаний для определения горючей пыли и слоев горючей пыли для классификации зон, где могут присутствовать подобные материалы, чтобы правильно осуществить выбор и монтаж электрического и механического оборудования для применения в присутствии горючей пыли |
| Приложение №1: | Поправка к ГОСТ 31610.20-2-2017 |
|