Скачать ГОСТ 34332.2-2017 Безопасность функциональная систем, связанных с безопасностью зданий и сооружений. Часть 2. Общие требованияДата актуализации: 01.06.2025 ГОСТ 34332.2-2017
Безопасность функциональная систем, связанных с безопасностью зданий и сооружений. Часть 2. Общие требования
| Обозначение: |  ГОСТ 34332.2-2017 |
| Статус: | действующий |
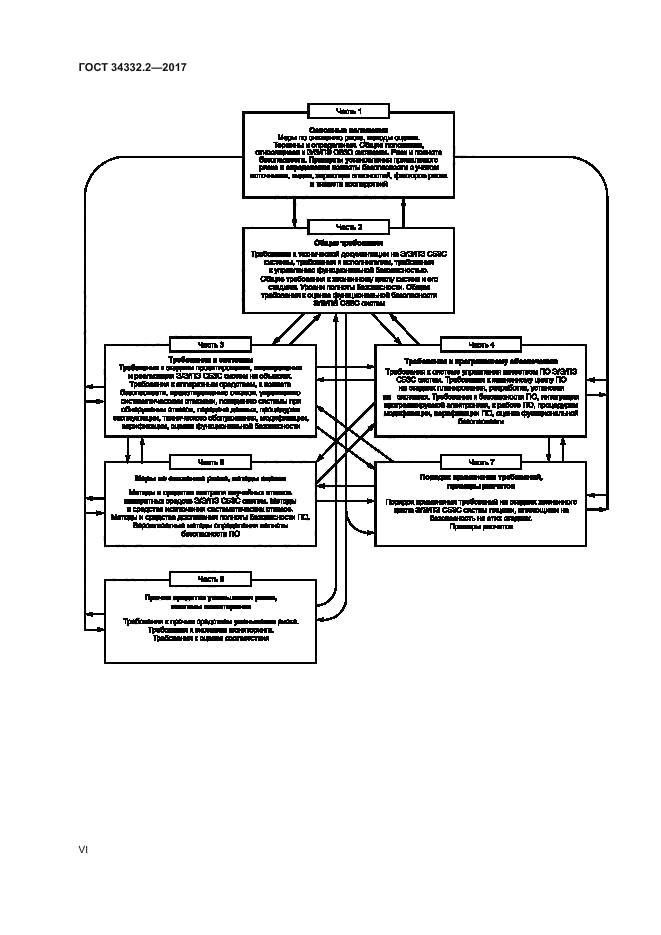
| Название рус.: | Безопасность функциональная систем, связанных с безопасностью зданий и сооружений. Часть 2. Общие требования | | Название англ.: | Functional safety of building/construction safety-related systems. Part 2. General requirements | | Дата актуализации текста: | 01.01.2021 | | Дата актуализации описания: | 01.07.2023 | | Дата регистрации: | 30.11.2017 | | Дата издания: | 13.11.2018 | | Дата введения: | 01.03.2019 | | Нормативные ссылки: | ГОСТ 2.051-2013; ГОСТ 21.110-2013;ГОСТ ISO 9001-2011; ГОСТ 34332.1-2017 | | Область применения: | Настоящий стандарт: - устанавливает общие требования к документации, к функциональной безопасности электрических, электронных, программируемых электронных систем, связанных с безопасностью зданий и сооружений; - устанавливает общие требования к полному жизненному циклу Э/Э/ПЭ СБЗС систем, отдельным его стадиям и этапам, а также процедурам, применяемым на этих стадиях и этапах; - определяет основные целевые уровни полноты безопасности функций безопасности, которые должны быть реализованы Э/Э/ПЭ СБЗС системами. Настоящий стандарт распространяется на Э/Э/ПЭ СБЗС системы, включая комплексные системы безопасности, устанавливаемые или установленные во вновь возводимых или реконструируемых зданиях и сооружениях (имену- емых также в настоящем стандарте объектами) всех отраслей экономики независимо от форм собственности и ведомственной принадлежности, включая жилые, общественные и производственные здания и сооружения, в том числе на Э/Э/ПЭ СБЗС системы объектов инфраструктуры перерабатывающей промышленности, энергетики, транспорта, гидротехнических и мелиоративных сооружений | | Приложение №1: | Поправка к ГОСТ 34332.2-2017 | |
                                         
Поправка к ГОСТ 34332.2-2017
| Обозначение: | Поправка к ГОСТ 34332.2-2017 |
| Дата введения: | 14.05.2020 |
|