Скачать ГОСТ Р 56735-2015 Изоляторы высокого напряжения для работы в загрязненных условиях. Выбор и определение размеров. Часть 1. Определения, информация и общие принципыДата актуализации: 01.06.2025 ГОСТ Р 56735-2015
Изоляторы высокого напряжения для работы в загрязненных условиях. Выбор и определение размеров. Часть 1. Определения, информация и общие принципы
| Обозначение: |  ГОСТ Р 56735-2015 |
| Статус: | действующий |
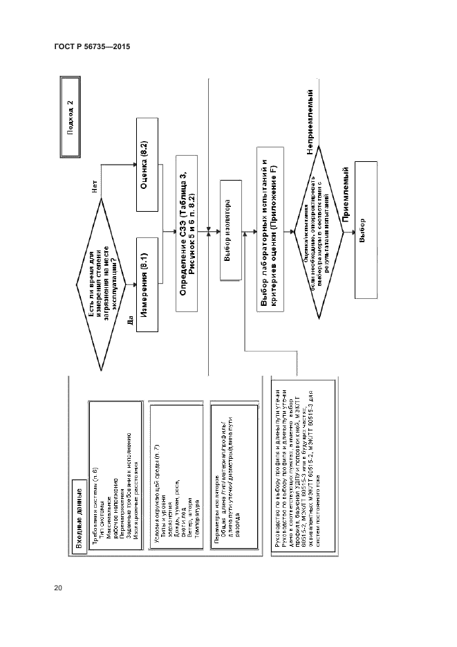
| Название рус.: | Изоляторы высокого напряжения для работы в загрязненных условиях. Выбор и определение размеров. Часть 1. Определения, информация и общие принципы | | Название англ.: | Selection and dimensioning of high-voltage insulators intended for use in polluted conditions. Part 1. Definitions, information and general principles | | Дата актуализации текста: | 01.01.2021 | | Дата актуализации описания: | 01.07.2023 | | Дата издания: | 08.02.2016 | | Дата введения: | 01.08.2016 | | Код ОКП: | 349410 | | Содержит требования: | IEC/TS 60815-1(2008) | | Нормативные ссылки: | ГОСТ 721-77; ГОСТ 10390-86; ГОСТ 27744-88 | | Область применения: | Настоящий стандарт устанавливает определения, информацию и основные принципы, применяемые при выборе, а также определении основных размеров изоляторов, предназначенных для использования в системах высокого напряжения в условиях загрязнения, в том числе нормирование удельной длины пути утечки, рассчитанной по фазному напряжению электроустановки, рекомендации по профилям (конфигурации) изоляторов различного исполнения с учетом их диаметра вылета ребер и расстояний между ребрами, применения специальных разнонаправленных сборников загрязнения | |
                                               
|