Скачать ГОСТ Р 56548-2015 Устойчивое развитие административно-территориальных образований. Системы менеджмента качества. Общие принципы и требованияДата актуализации: 01.06.2025 ГОСТ Р 56548-2015
Устойчивое развитие административно-территориальных образований. Системы менеджмента качества. Общие принципы и требования
| Обозначение: |  ГОСТ Р 56548-2015 |
| Статус: | действующий |
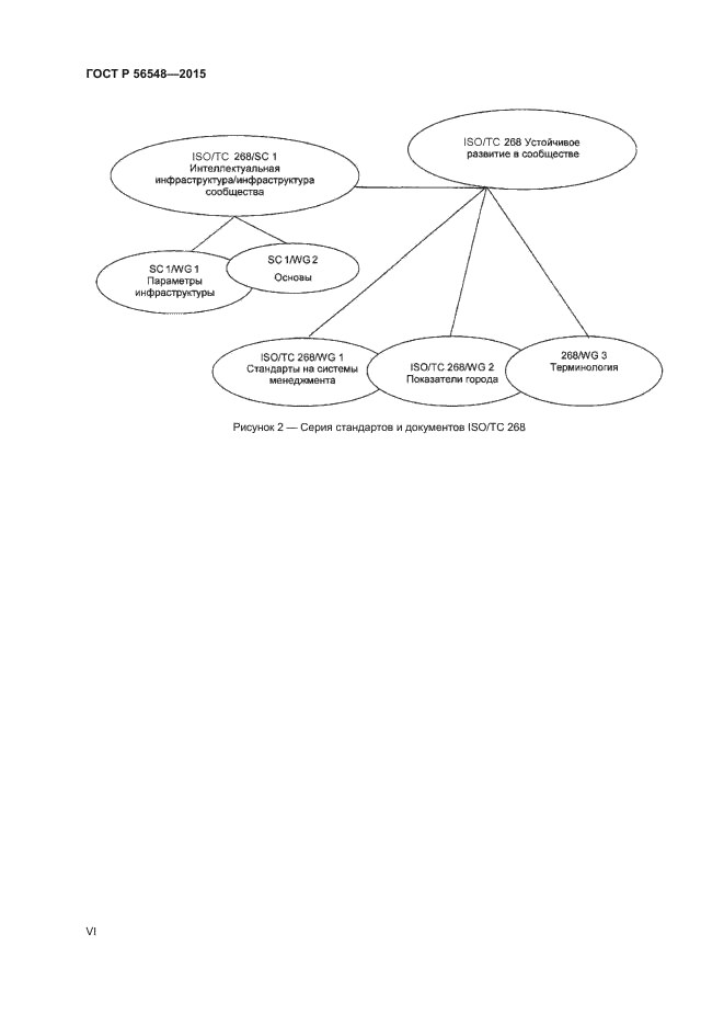
| Название рус.: | Устойчивое развитие административно-территориальных образований. Системы менеджмента качества. Общие принципы и требования | | Дата актуализации текста: | 01.01.2021 | | Дата актуализации описания: | 01.01.2021 | | Дата издания: | 06.04.2020 | | Дата введения: | 01.12.2017 | | Аутентичен стандартам: | ISO/DIS 37101 | | Нормативные ссылки: | ISO 19011 | | Область применения: | Настоящий национальный стандарт устанавливает требования к разработке, внедрению, обеспечению работоспособности и совершенствованию систем менеджмента, которые позволят сообществам использовать системный подход к устойчивому развитию. Данный стандарт предназначен для содействия административно-территориальным образованиям в обеспечении большей адаптивности, интеллектуальности и устойчивости за счет программ, проектов и мероприятий, представления их достижений и лучшего взаимодействия между сообществами. Стандарт предназначен для применения в административно-территориальных образованиях любых размеров, структуры и типа, на местном, региональном или национальном уровне, в соответствии с уровнем ответственности, в развитых или развивающихся странах, в определенных городских или сельских районах | |
                             
|