Скачать ГОСТ Р 56413-2015 Информационные технологии. Европейские профили профессий ИКТ-сектораДата актуализации: 01.06.2025 ГОСТ Р 56413-2015
Информационные технологии. Европейские профили профессий ИКТ-сектора
| Обозначение: |  ГОСТ Р 56413-2015 |
| Статус: | действующий |
| Название рус.: | Информационные технологии. Европейские профили профессий ИКТ-сектора | | Дата актуализации текста: | 01.01.2021 | | Дата актуализации описания: | 01.01.2021 | | Дата издания: | 11.02.2019 | | Дата введения: | 01.06.2016 | | Аутентичен стандартам: | CWA 16458:2012 | | Область применения: | Основным назначением настоящего документа является повышение ясности, прозрачности и продолжение конвергенции общего ландшафта европейских ИКТ-умений с помощью ввода серии европейских профилей для ИКТ-сектора. В ответ вызовы, связанные с неудобством использования значительного количества названий и форм описаний ИКТ-профессий и должностей, используемых в настоящее время в европейском ИТ-бизнесе и квалификационных системах, было решено создать ограниченное количество профилей ИКТ-должностей, покрывающих с определенной степенью детализации все пространство бизнес-процессов ИКТ-сектора. Предложенные профили могут быть использованы в качестве справочной информации, а также для последующего создания родственных профилей на более низком уровне иерархии | |
                                                            
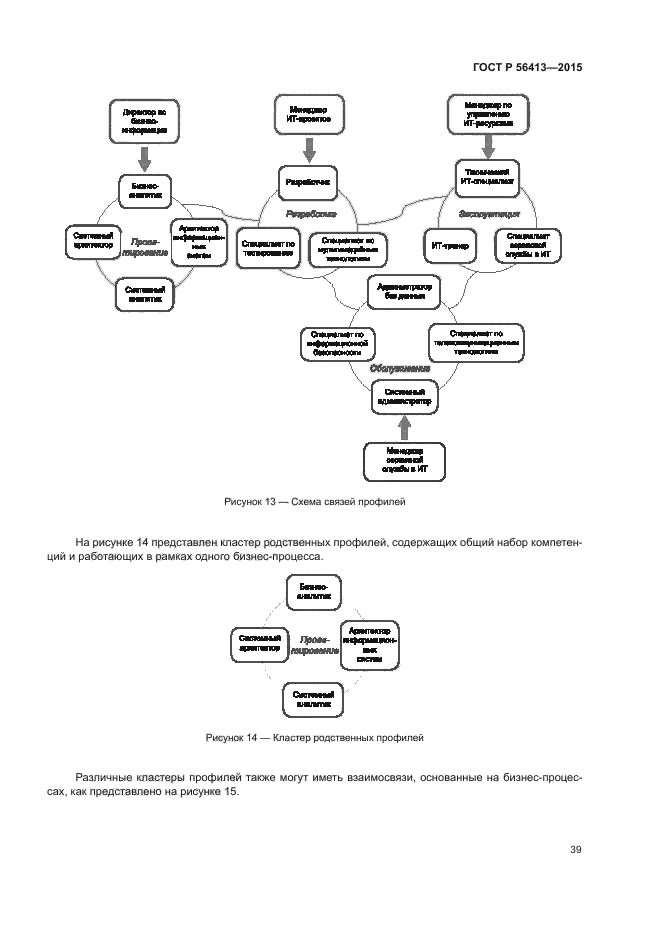
|