| Обозначение: |  ГОСТ 32804-2014 |
| Статус: | действующий |
| Название рус.: | Материалы геосинтетические для фундаментов, опор и земляных работ. Общие технические требования |
| Дата актуализации текста: | 01.01.2026 |
| Дата актуализации описания: | 01.07.2023 |
| Дата регистрации: | 25.06.2014 |
| Дата издания: | 13.01.2016 |
| Дата введения: | 01.01.2015 |
| Содержит требования: | EN 13251:2000 |
| Нормативные ссылки: | ГОСТ 8.423-81; ГОСТ 12.1.007-76; ГОСТ 427-75; ГОСТ 1770-74; ГОСТ 4148-78; ГОСТ 4204-77; ГОСТ 6709-72; ГОСТ 9262-77; ГОСТ 9485-74; ГОСТ 12423-2013; ГОСТ 12536-79; ГОСТ 14192-96; ГОСТ 24104-2001; ГОСТ Р 53228-2008; ГОСТ 24297-2013; ГОСТ 25100-2011; ГОСТ 28498-90; ГОСТ 28840-90; ГОСТ 32490-2013; ГОСТ 32491-2013;EN 12224;EN 12225:2000;EN 12447:2001;EN 14030:2003;EN ISO 10321:2008;EN ISO 11058:1999;EN ISO 12236:2006;EN ISO 12956:2010;prEN ISO 12957-2:1997;EN ISO 13431:1999;EN ISO 13433:2006 |
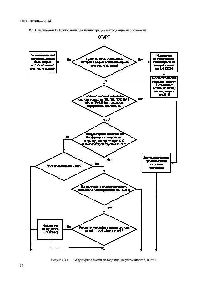
| Область применения: | Настоящий стандарт распространяется на геосинтетические материалы, используемые при строительстве фундаментов, опор и проведении земляных работ и устанавливает классификацию и общие технические требования на группу продукции. Настоящий стандарт не распространяется на гидроизоляционные материалы |
| Приложение №1: | Поправка к ГОСТ 32804-2014 |
|