Скачать ГОСТ ISO 6498-2014 Корма, комбикорма. Подготовка проб для испытанийДата актуализации: 01.06.2025 ГОСТ ISO 6498-2014
Корма, комбикорма. Подготовка проб для испытаний
| Обозначение: |  ГОСТ ISO 6498-2014 |
| Статус: | действующий |
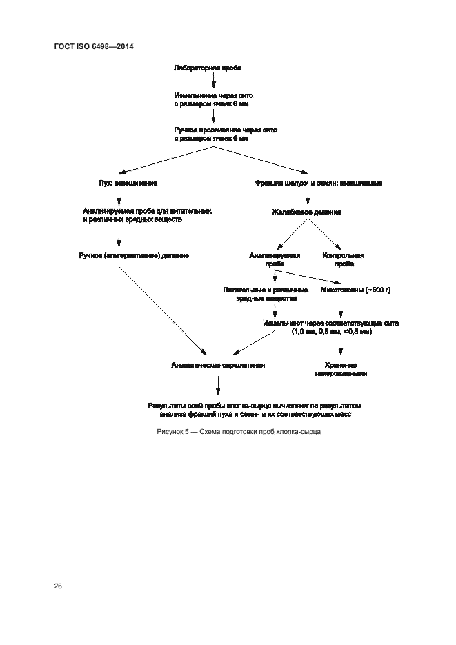
| Название рус.: | Корма, комбикорма. Подготовка проб для испытаний | | Дата актуализации текста: | 01.01.2021 | | Дата актуализации описания: | 01.01.2021 | | Дата регистрации: | 29.08.2014 | | Дата издания: | 26.06.2020 | | Дата введения: | 01.01.2016 | | Аутентичен стандартам: | ISO 6498:2012 | | Область применения: | Настоящий стандарт распространяется на корма, в том числе на корма для непродуктивных животных, комбикорма и устанавливает руководящие указания по подготовке анализируемых проб из лабораторных проб. Допускается для отдельных методов испытаний применять другие требования к подготовке проб, определенные нормативно-правовыми документами | |
                                                
|