Скачать ГОСТ Р ИСО 14155-2014 Клинические исследования. Надлежащая клиническая практикаДата актуализации: 01.06.2025 ГОСТ Р ИСО 14155-2014
Клинические исследования. Надлежащая клиническая практика
| Обозначение: |  ГОСТ Р ИСО 14155-2014 |
| Статус: | заменён |
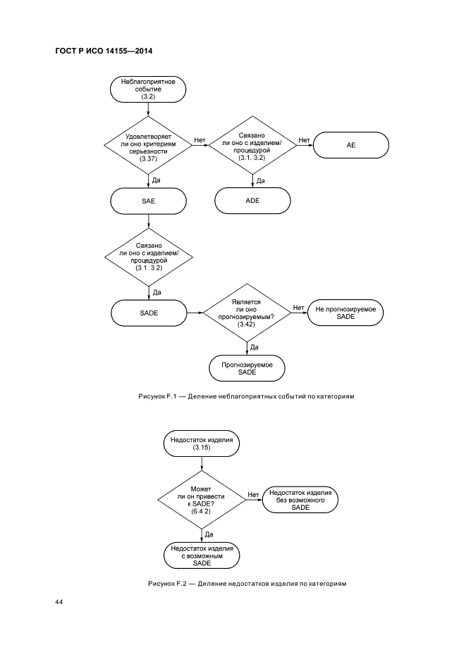
| Название рус.: | Клинические исследования. Надлежащая клиническая практика | | Дата актуализации текста: | 06.04.2015 | | Дата актуализации описания: | 01.01.2024 | | Дата издания: | 13.03.2015 | | Дата введения: | 01.06.2015 | | Дата окончания срока действия: | 01.09.2023 | | Код ОКП: | 940000 | | Взамен: | ГОСТ Р ИСО 14155-1-2008; ГОСТ Р ИСО 14155-2-2008 | | Заменяющий: | ГОСТ Р ИСО 14155-2022 | | Аутентичен стандартам: | ISO 14155:2011 | | Нормативные ссылки: | ISO 14971:2007 | | Область применения: | В настоящем стандарте рассмотрена надлежащая клиническая практика планирования, проведения, документального оформления и представления результатов клинических исследований, проводимых с участием человека, для оценки безопасности или функциональных характеристик медицинских изделий в целях регулирования. Принципы, установленные в настоящем стандарте, также применимы ко всем прочим клиническим исследованиям, и их следует придерживаться, насколько это возможно, с учетом характера клинического исследования и национальных регулирующих требований. В настоящем стандарте определены общие требования, направленные: - на защиту прав и обеспечение безопасности и благополучия людей; - обеспечение использования научных подходов при проведении клинического исследования и обеспечение достоверности результатов клинического исследования; - определение ответственности спонсора и ответственного исполнителя; - содействие спонсорам, исследователям, этическим комитетам, регулирующим властям и другим органам, вовлеченным в оценку соответствия медицинских изделий. Настоящий стандарт не применим к медицинским изделиям для in vitro диагностики | |
                                                   
|