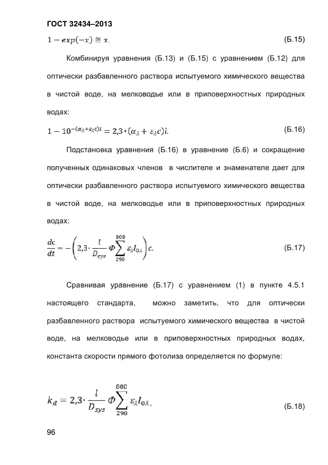
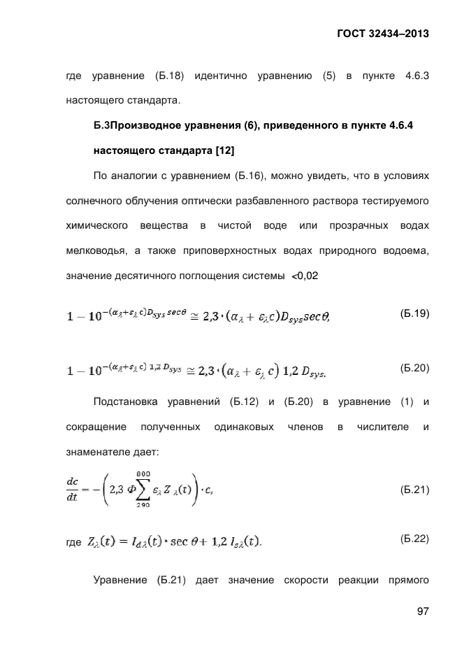
Скачать ГОСТ 32434-2013 Методы испытания химической продукции, представляющей опасность для окружающей среды. Фотопревращение химических веществ в воде. Прямой фотолизДата актуализации: 01.06.2025 ГОСТ 32434-2013
Методы испытания химической продукции, представляющей опасность для окружающей среды. Фотопревращение химических веществ в воде. Прямой фотолиз
| Обозначение: |  ГОСТ 32434-2013 |
| Статус: | действующий |
| Название рус.: | Методы испытания химической продукции, представляющей опасность для окружающей среды. Фотопревращение химических веществ в воде. Прямой фотолиз | | Дата актуализации текста: | 06.04.2015 | | Дата актуализации описания: | 01.01.2021 | | Дата регистрации: | 05.11.2013 | | Дата введения: | 01.08.2014 | | Аутентичен стандартам: | OECD Test № 316:2008 | | Нормативные ссылки: | ГОСТ 8.417-2002 | | Область применения: | Настоящий стандарт устанавливает требования к проведению исследований в области фотопревращения для определения потенциального воздействия солнечного излучения на химические загрязняющие вещества в поверхностных водах. С использованием таких исследований определяют кинетику процесса фотопревращения химических веществ, а также продукты и механизмы их образования в результате прямого или сенсибилизированногофотолиза в водной среде (путем фотосенсибилизации или реакции с окисляющими переходными соединениями) | |
                                                                                                                                                     
|