| Обозначение: |  ГОСТ 21.408-2013 |
| Статус: | действующий |
| Название рус.: | Система проектной документации для строительства. Правила выполнения рабочей документации автоматизации технологических процессов |
| Дата актуализации текста: | 01.01.2026 |
| Дата актуализации описания: | 01.07.2023 |
| Дата регистрации: | 14.11.2013 |
| Дата издания: | 14.09.2020 |
| Дата введения: | 01.11.2014 |
| Взамен: | ГОСТ 21.408-93 |
| Нормативные ссылки: | ГОСТ 2.701; ГОСТ 2.702; ГОСТ 2.710; ГОСТ 2.721; ГОСТ 2.722; ГОСТ 2.732; ГОСТ 2.741; ГОСТ 2.780; ГОСТ 2.781; ГОСТ 2.782; ГОСТ 2.784; ГОСТ 2.785; ГОСТ 2.788; ГОСТ 2.789; ГОСТ 2.790; ГОСТ 2.791; ГОСТ 2.792; ГОСТ 2.793; ГОСТ 2.794; ГОСТ 2.795; ГОСТ 8.417; ГОСТ 8.586.5; ГОСТ 21.101; ГОСТ 21.110; ГОСТ 21.114; ГОСТ 21.208; ГОСТ 21.401; ГОСТ 21.614; ГОСТ 24.302; ГОСТ 34.201 |
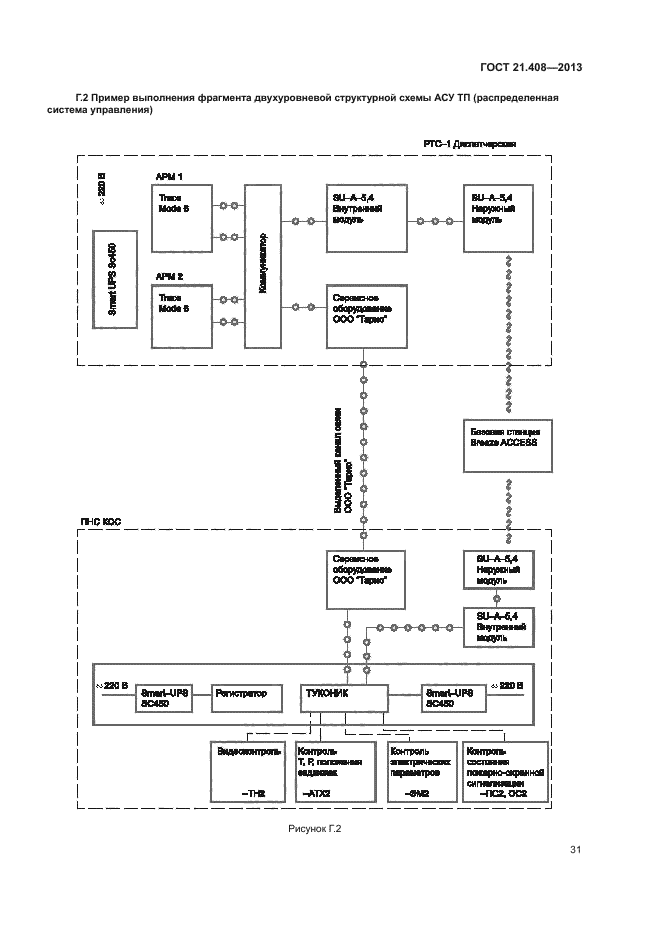
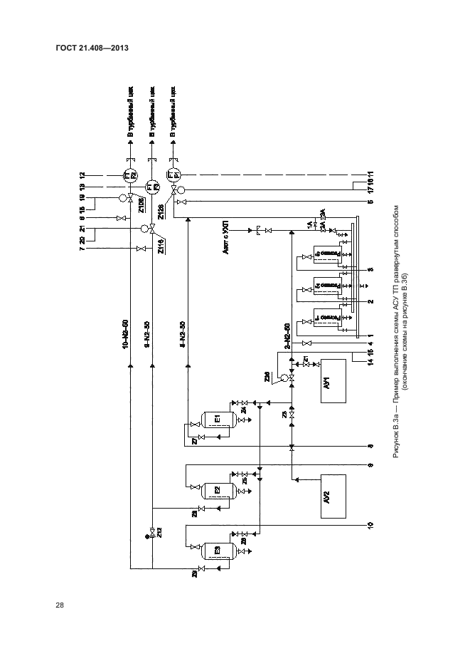
| Область применения: | Настоящий стандарт устанавливает состав и правила оформления рабочей документации систем автоматизации технологических процессов и инженерных систем, зданий и сооружений проектируемых объектов строительства различного назначения |
| Список изменений: | №0 от 02.04.2015 (рег. 02.04.2015) «Дата введения перенесена» №0 от 20.02.2016 (рег. 20.02.2016) «Дата введения перенесена» |
| Приложение №1: | Поправка к ГОСТ 21.408-2013 |
| Приложение №2: | Поправка к ГОСТ 21.408-2013 |
| Приложение №3: | Поправка к ГОСТ 21.408-2013 |
|