Скачать ГОСТ Р 55507-2013 Эксплуатация речных портов. Термины и определенияДата актуализации: 01.06.2025 ГОСТ Р 55507-2013
Эксплуатация речных портов. Термины и определения
| Обозначение: |  ГОСТ Р 55507-2013 |
| Статус: | действующий |
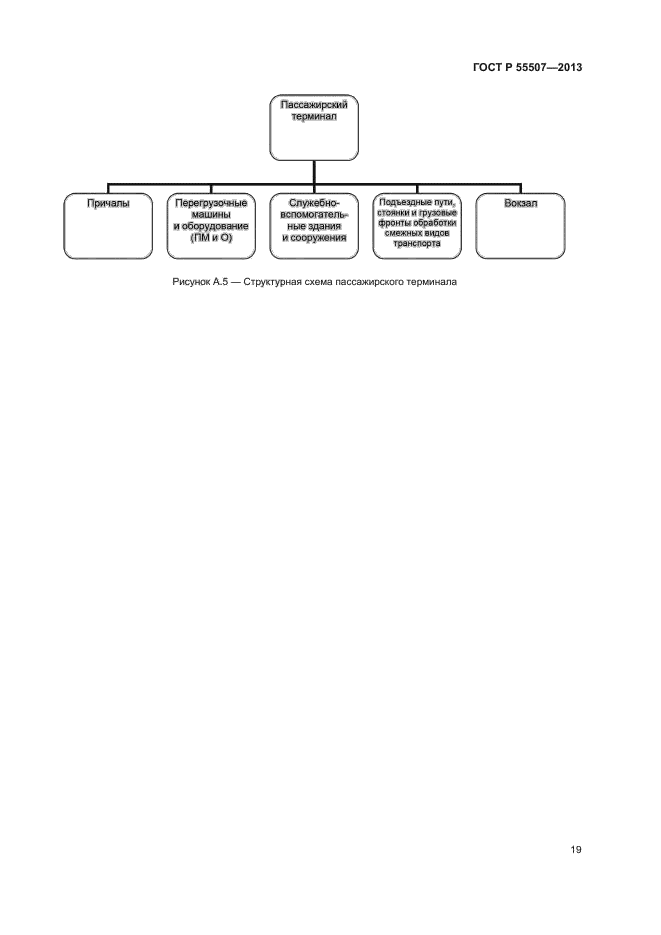
| Название рус.: | Эксплуатация речных портов. Термины и определения | | Дата актуализации текста: | 01.01.2021 | | Дата актуализации описания: | 01.07.2023 | | Дата издания: | 06.04.2020 | | Дата введения: | 01.07.2014 | | Нормативные ссылки: | ГОСТ Р 55506; ГОСТ Р ИСО 6165; ГОСТ Р 50646; ГОСТ Р 51006; ГОСТ 17527; ГОСТ 18322; ГОСТ 18501; ГОСТ 21391 | | Область применения: | Настоящий стандарт устанавливает термины и определения понятий в области эксплуатации речных портов. Термины, установленные настоящим стандартом, рекомендуются для применения во всех видах документации и литературы в области эксплуатации портов, входящих в сферу действия работ по стандартизации и (или) использующих результаты этих работ. Настоящий стандарт должен применяться совместно с ГОСТ Р 55506, ГОСТ Р 50646, ГОСТ Р 51006, ГОСТ 17527, ГОСТ 18322, ГОСТ 18501, ГОСТ 21391, ГОСТ Р ИСО 6165 | |
                         
|