| Обозначение: |  ГОСТ 30324.0.4-2002 |
| Статус: | действующий |
| Название рус.: | Изделия медицинские электрические. Часть 1. Общие требования безопасности. 4. Требования безопасности к программируемым медицинским электронным системам |
| Дата актуализации текста: | 01.01.2021 |
| Дата актуализации описания: | 01.01.2021 |
| Дата регистрации: | 06.11.2002 |
| Дата издания: | 03.03.2015 |
| Дата введения: | 01.01.2015 |
| Содержит требования: | IEC 60601-1-4(1996) |
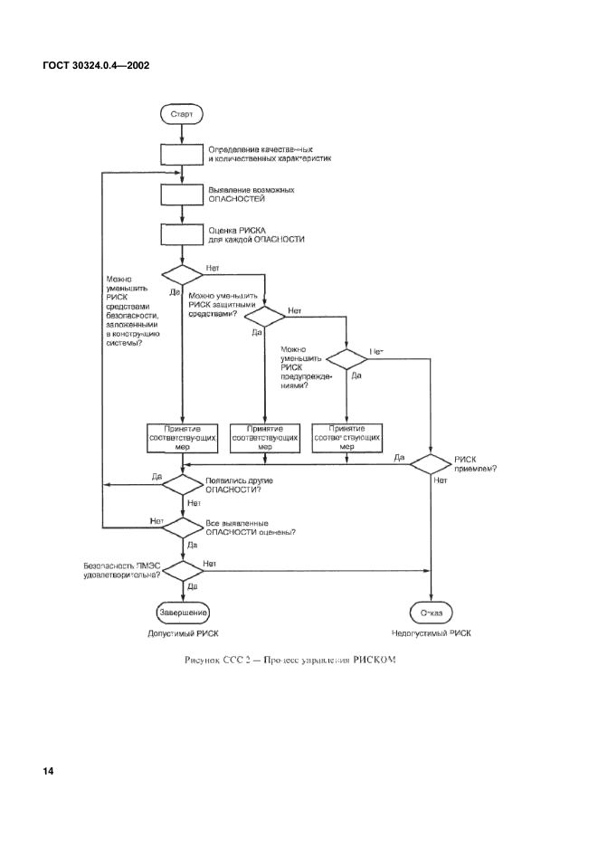
| Область применения: | Настоящий дополнительный стандарт устанавливает требования безопасности изделий медицинских электрических и медицинских электрических систем, включающих программируемые электронные подсистемы. Требования настоящего стандарта являются обязательными |
| Список изменений: | №0 от 23.10.2018 (рег. 23.10.2018) «Дата введения перенесена» |
| Приложение №1: | Поправка к ГОСТ 30324.0.4-2002 |
|