Скачать ГОСТ IEC 60079-17-2011 Взрывоопасные среды. Часть 17. Проверка и техническое обслуживание электроустановокДата актуализации: 01.06.2025 ГОСТ IEC 60079-17-2011
Взрывоопасные среды. Часть 17. Проверка и техническое обслуживание электроустановок
| Обозначение: |  ГОСТ IEC 60079-17-2011 |
| Статус: | действующий |
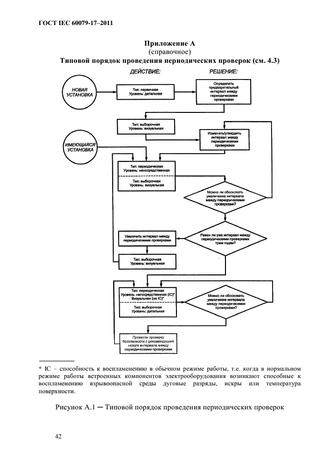
| Название рус.: | Взрывоопасные среды. Часть 17. Проверка и техническое обслуживание электроустановок | | Дата актуализации текста: | 01.01.2021 | | Дата актуализации описания: | 01.07.2023 | | Дата регистрации: | 29.11.2011 | | Дата издания: | 04.09.2014 | | Дата введения: | 15.02.2013 | | Аутентичен стандартам: | IEC 60079-17(2007) | | Нормативные ссылки: | IEC 60079-0;IEC 60079-1;IEC 60079-2;IEC 60079-7;IEC 60079-10;IEC 60079-11;IEC 60079-14;IEC 60079-15;IEC 60079-19;IEC 60364-6;IEC 61241;IEC 61241-1;IEC 61241-4;IEC 61241-10;IEC 61241-11;IEC 61241-14(2004) | | Область применения: | Настоящий стандарт устанавливает требования к проверкам и обслуживанию электроустановок во взрывоопасных средах, где опасность взрыва связана с присутствием горючих газов, паров, аэрозолей, пыли, волокон или взвешенных частиц. Настоящий стандарт применяется, когда опасность взрыва возникает вследствие присутствия смесей взрывоопасного газа или пыли с воздухом или слоев воспламеняемой пыли в нормальных атмосферных условиях. Настоящий стандарт не применяется для: - подземных выработок; - взрывоопасных сред, в которых опасность взрыва может возникнуть вследствие присутствия сложных смесей; - пыли взрывчатых веществ, для горения которых не требуется атмосферный кислород; - самовоспламеняющихся веществ | |
                              
|