| Обозначение: |  ГОСТ Р 54871-2011 |
| Статус: | действующий |
| Название рус.: | Проектный менеджмент. Требования к управлению программой |
| Название англ.: | Project management. Requirements for program management |
| Дата актуализации текста: | 01.01.2021 |
| Дата актуализации описания: | 01.07.2023 |
| Дата издания: | 09.12.2019 |
| Дата введения: | 01.09.2012 |
| Нормативные ссылки: | ГОСТ Р ИСО 9000; ГОСТ Р 54869-2011; ГОСТ Р 54870 |
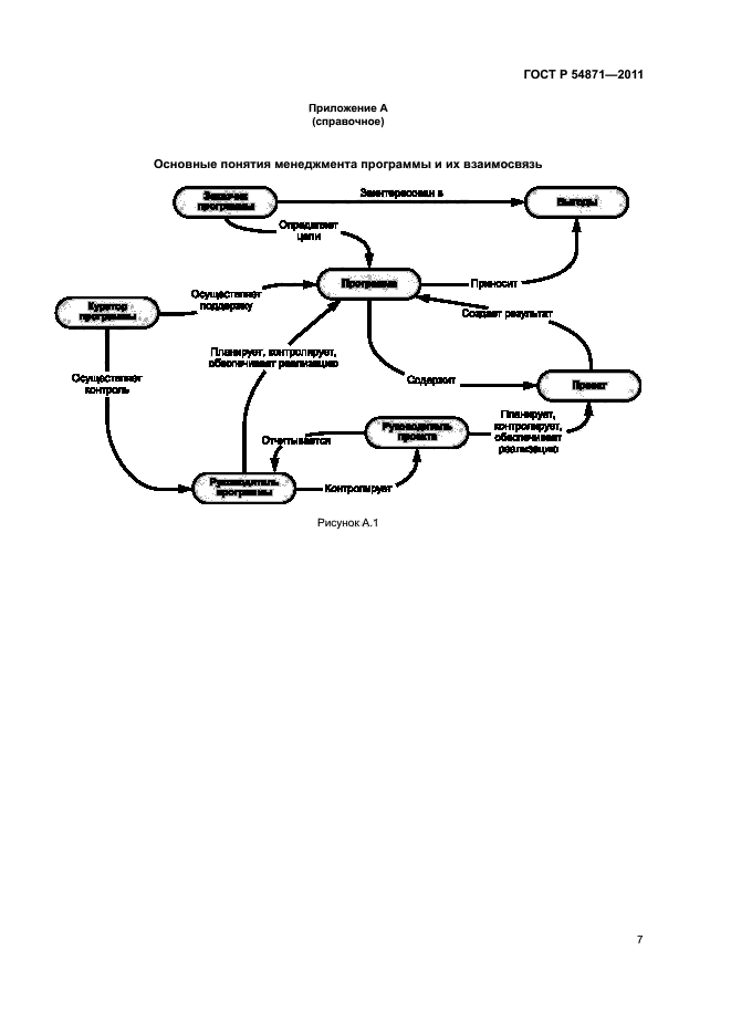
| Область применения: | Настоящий стандарт устанавливает требования к управлению программой для обеспечения эффективного достижения целей и реализации выгод программы. Требования настоящего стандарта могут быть применены для управления любыми программами независимо от их размера и уровня сложности. Настоящий стандарт может быть использован в целях оценки соответствия управления программой установленным в стандарте требованиям |
|