| Обозначение: |  ГОСТ Р ИСО 13381-1-2011 |
| Статус: | заменён |
| Название рус.: | Контроль состояния и диагностика машин. Прогнозирование технического состояния. Часть 1. Общее руководство |
| Название англ.: | Condition monitoring and diagnostics of machines. Machine condition prognosis. Part 1. General guidelines |
| Дата актуализации текста: | 06.04.2015 |
| Дата актуализации описания: | 01.07.2023 |
| Дата издания: | 09.08.2012 |
| Дата введения: | 01.12.2012 |
| Дата окончания срока действия: | 01.12.2017 |
| Заменяющий: | ГОСТ Р ИСО 13381-1-2016 |
| Аутентичен стандартам: | ISO 13381-1:2004 |
| Нормативные ссылки: | ISO 13372;ISO 17359 |
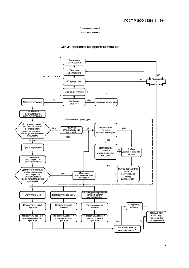
| Область применения: | Настоящий стандарт устанавливает руководство по разработке процедур прогнозирования технического состояния машин с целью: - сформировать среди пользователей и разработчиков систем мониторинга технического состояния машин единые представления о прогнозировании развития неисправностей; - обеспечить возможность сбора пользователями необходимых данных о характеристиках и поведении машин в целях точного прогнозирования технического состояния; - установить общие подходы к составлению прогнозов технического состояния; - способствовать применению прогнозирования в разрабатываемых системах мониторинга технического состояния машин и включению вопросов прогнозирования в программы обучения персонала |
|