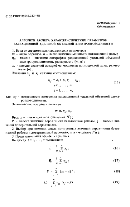
| Обозначение: |  ГОСТ 25645.323-88 |
| Статус: | действующий |
| Название рус.: | Материалы полимерные. Методы радиационных испытаний |
| Название англ.: | Polyimeric materials. Methods of radiation tests |
| Дата актуализации текста: | 06.04.2015 |
| Дата актуализации описания: | 01.07.2023 |
| Дата издания: | 23.02.1989 |
| Дата введения: | 01.01.1990 |
| Код ОКП: | 220000 |
| Нормативные ссылки: | ГОСТ 9.701-79; ГОСТ 9.706-81; ГОСТ 9.707-81; ГОСТ 9.711-85; ГОСТ 12.1.004-85; ГОСТ 12.1.005-76; ГОСТ 12.1.007-76; ГОСТ 12.2.007.0-75; ГОСТ 12.2.007.3-75; ГОСТ 12.2.007.6-75; ГОСТ 20.57.503-80; ГОСТ 269-66; ГОСТ 6433.2-71; ГОСТ 6433.4-71; ГОСТ 11262-80; ГОСТ 18197-82; ГОСТ 21126-75; ГОСТ 22372-77 |
| Область применения: | Настоящий стандарт распространяется на органические полимерные материалы (ПМ) и устанавливает методы радиационных испытаний и прогнозирования радиационных эффектов в процессе и (или) после радиационного или комбинированного радиационного воздействия на них. Методы радиационных испытаний ПМ применяют при оценке радиационной стойкости ПМ и изделий из них. Стандарт не устанавливает методы радиационных испытаний ПМ при воздействии на них ионизирующих частиц со средним линейным пробегом менее 10 мкм. Стандарт не устанавливает методы радиационных испытаний резин после радиационного или комбинированного радиационного воздействия, которые регламентированы ГОСТ 9.701. Метод прогнозирования скорости радиационной ползучести и радиационной долговечности при растяжении не распространяется на ПМ в высокоэластичном состоянии |
|