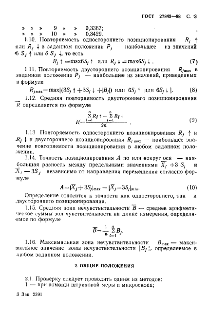
| Обозначение: |  ГОСТ 27843-88 |
| Статус: | заменён |
| Название рус.: | Станки металлорежущие. Методы проверки точности позиционирования |
| Название англ.: | Metalcutting machine tools. Test methods for positioning accuracy |
| Дата актуализации текста: | 06.04.2015 |
| Дата актуализации описания: | 01.01.2021 |
| Дата издания: | 14.12.1988 |
| Дата введения: | 01.01.1990 |
| Дата окончания срока действия: | 01.01.2008 |
| Код ОКП: | 381100 |
| Заменяющий: | ГОСТ 27843-2006 |
| Содержит требования: | СТ СЭВ 6052-87 |
| Нормативные ссылки: | ГОСТ 8-82 |
|