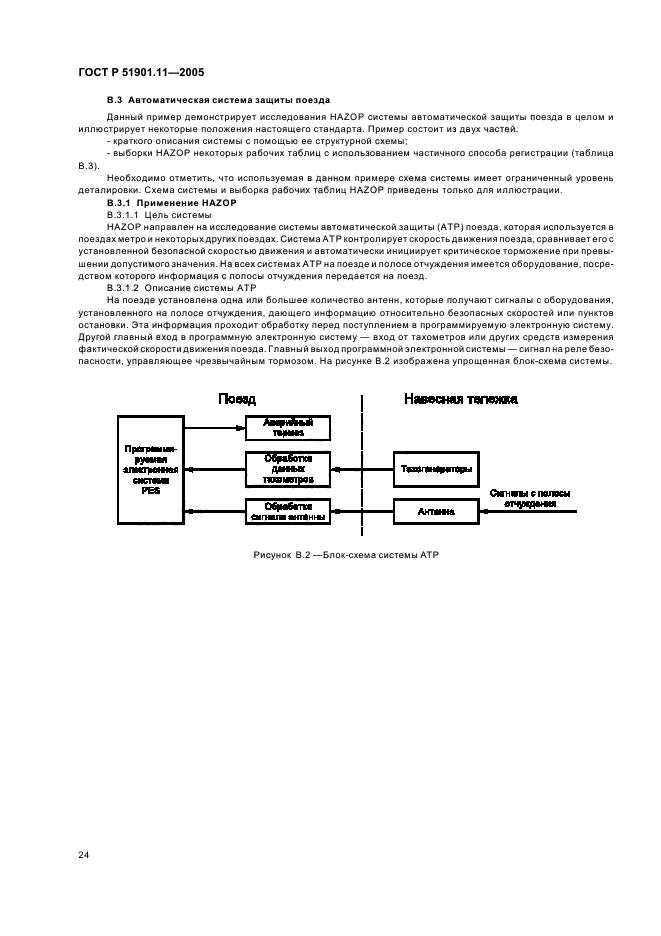
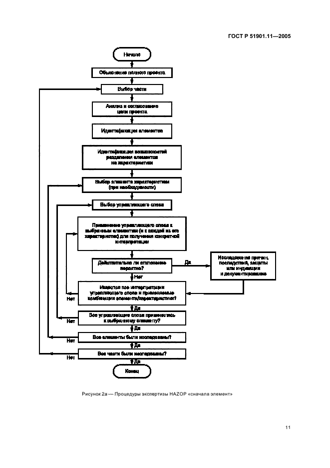
| Обозначение: |  ГОСТ Р 51901.11-2005 |
| Статус: | заменён |
| Название рус.: | Менеджмент риска. Исследование опасности и работоспособности. Прикладное руководство |
| Название англ.: | Risk management. Hazard and operability studies. Application guide |
| Дата актуализации текста: | 06.04.2015 |
| Дата актуализации описания: | 01.07.2023 |
| Дата издания: | 26.01.2006 |
| Дата введения: | 01.01.2006 |
| Дата окончания срока действия: | 01.07.2020 |
| Заменяющий: | ГОСТ Р 27.012-2019 |
| Содержит требования: | IEC 61882(2001) |
| Нормативные ссылки: | ГОСТ 27.310-95; ГОСТ Р 51901.1-2002; ГОСТ Р 51901.13-2005 |
| Область применения: | Настоящий стандарт обеспечивает руководство по исследованию опасности и работоспособности систем, использующее набор управляющих слов, определенный в настоящем стандарте. Он также дает руководство по применению метода и процедур исследования HAZOP, включая определение, подготовку, проведение экспертизы и оформление заключительной документации |
|