| Обозначение: |  ГОСТ 27379-87 |
| Статус: | действующий |
| Название рус.: | Топливо твердое. Методы определения погрешности отбора и подготовки проб |
| Название англ.: | Solid mineral fuel. Methods for determination of sampling and sample preparation errors |
| Дата актуализации текста: | 06.04.2015 |
| Дата актуализации описания: | 01.07.2023 |
| Дата издания: | 08.10.1987 |
| Дата введения: | 01.09.1987 |
| Код ОКП: | 030900 |
| Содержит требования: | CT CЭB 4384-83 |
| Нормативные ссылки: | ГОСТ 10742-71;СТ СЭВ 752-77 |
| Область применения: | Настоящий стандарт распространяется на бурые и каменные угли, антрациты, лигниты и горючие сланцы крупностью до 300 mm и устанавливает методы определения погрешности:при отборе проб от отдельных партий, качество которых неизвестно;при непрерывном и периодическом отборах проб;при определении систематической погрешности отбора проб;при подготовке проб |
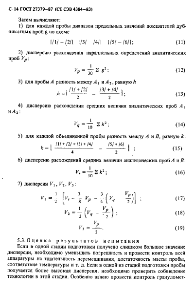
|