| Обозначение: |  ГОСТ 20765-87 |
| Статус: | действующий |
| Название рус.: | Системы смазочные. Термины и определения |
| Название англ.: | Lubricating systems. Terms and definitions |
| Дата актуализации текста: | 06.04.2015 |
| Дата актуализации описания: | 01.07.2023 |
| Дата издания: | 01.05.1988 |
| Дата введения: | 01.01.1989 |
| Код ОКП: | 415230 |
| Взамен: | ГОСТ 20765-75 |
| Содержит требования: | СТ СЭВ 5838-86 |
| Нормативные ссылки: | ГОСТ 16887-71; ГОСТ 17398-72; ГОСТ 17752-81 |
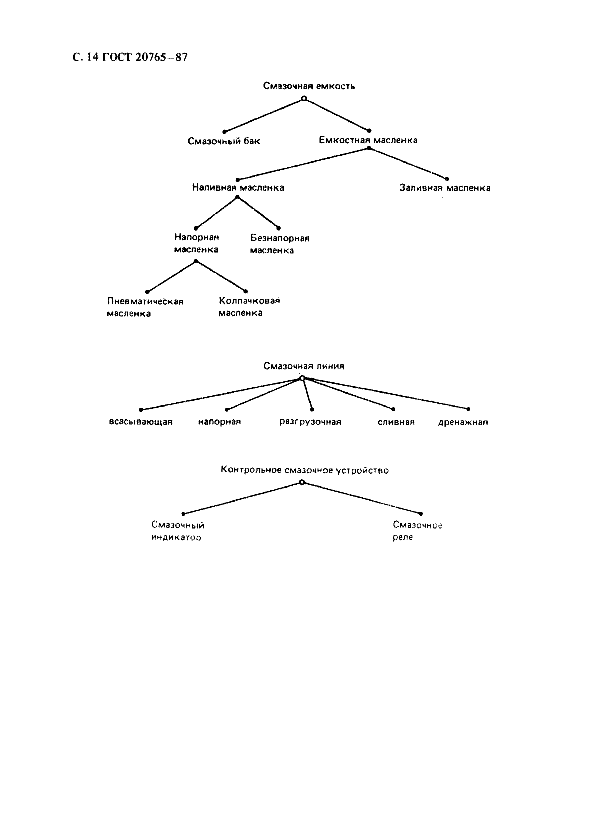
| Область применения: | Настоящий стандарт устанавливает термины и определения понятий в области смазочных систем и входящих в их состав устройств. Термины, установленные настоящим стандартом, обязательны для применения во всех видах документации или использующих результаты этой деятельности. Настоящий стандарт должен применяться совместно с ГОСТ 16887-71, ГОСТ 17752-81, ГОСТ 26070-83, ГОСТ 17398-72 и ГОСТ 23.002-78 |
|