Скачать ГОСТ 28091-89 Горелки промышленные на жидком топливе. Методы испытанийДата актуализации: 01.06.2025 ГОСТ 28091-89
Горелки промышленные на жидком топливе. Методы испытаний
| Обозначение: |  ГОСТ 28091-89 |
| Статус: | действующий |
| Название рус.: | Горелки промышленные на жидком топливе. Методы испытаний | | Название англ.: | Industrial burners for liquid fuel. Test methods | | Дата актуализации текста: | 06.04.2015 | | Дата актуализации описания: | 01.07.2023 | | Дата издания: | 23.08.1989 | | Дата введения: | 01.01.1990 | | Код ОКП: | 369630 | | Содержит требования: | СТ СЭВ 6349-88 | | Нормативные ссылки: | ГОСТ 8.051-87; ГОСТ 12.1.026-80; ГОСТ 33-82; ГОСТ 1431-85; ГОСТ 1437-75; ГОСТ 1461-75; ГОСТ 3900-85; ГОСТ 6356-75; ГОСТ 14254-80; ГОСТ 21261-75; ГОСТ 25670-83; ГОСТ 27824-88 | | Область применения: | Настоящий стандарт распространяется на промышленные горелки, работающие на жидком топливе, с ручным управлением, полуавтоматические и автоматические, предназначенные для сжигания жидкого топлива в смеси с воздухом, а также на жидкотопливную часть комбинированных горелок. Настоящий стандарт не распространяется на горелки паровых энергетических котлов для электростанций, горелки судовых котлов; испарительные горелки, радиационные трубы, горелки, при работе которых образуются продукты сгорания, используемые в качестве контролируемой атмосферы, горелки, предназначенные для теплового оборудования для быта и предприятий общественного питания, горелки для специфических случаев применения, изготавливаемые в единичных экземплярах | |
                         
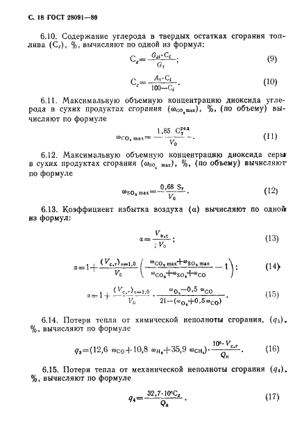
|