| Обозначение: |  ГОСТ 25645.219-90 |
| Статус: | действующий |
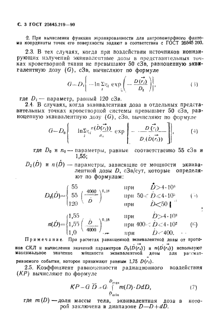
| Название рус.: | Безопасность радиационная экипажа космического аппарата в космическом полете. Модель учета влияния пространственной неравномерности радиационного воздействия на обобщенный радиобиологический эффект |
| Название англ.: | Space crew radiation safety during space flight. Model describing the influence of spatial nonuniformity radiation exposure on the generalized radiobiological effect |
| Дата актуализации текста: | 06.04.2015 |
| Дата актуализации описания: | 01.07.2023 |
| Дата издания: | 04.03.1991 |
| Дата введения: | 01.01.1992 |
| Код ОКП: | 696800 |
| Нормативные ссылки: | ГОСТ 25645.203-83; ГОСТ 25645.204-83; ГОСТ 25645.218-90 |
| Область применения: | Настоящий стандарт устанавливает математическую модель учета влияния пространственной неравномерности радиационного воздействия на обобщенный радиобиологический эффект, математические выражения для расчета равноценной эквивалентной дозы и коэффициента равноценности радиационного воздействия. Стандарт предназначен для определения обобщенного радиобиологического эффекта, величины радиационного риска экипажа, а также контроля радиационной ситуации при обеспечении радиационной безопасности космических полетов |
|