| Обозначение: |  ГОСТ Р 51795-2001 |
| Статус: | заменён |
| Название рус.: | Цементы. Методы определения содержания минеральных добавок |
| Название англ.: | Cements. Methods for determination of content of mineral additives |
| Дата актуализации текста: | 06.04.2015 |
| Дата актуализации описания: | 01.07.2023 |
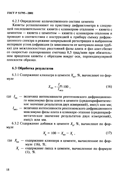
| Дата издания: | 24.10.2001 |
| Дата введения: | 01.01.2002 |
| Дата окончания срока действия: | 01.04.2020 |
| Код ОКП: | 573000 |
| Заменяющий: | ГОСТ Р 51795-2019 |
| Нормативные ссылки: | ГОСТ 8.326-89; ГОСТ 8.513-84; ГОСТ 3118-77; ГОСТ 4139-75; ГОСТ 4159-79; ГОСТ 4204-77; ГОСТ 4328-77; ГОСТ 5382-91; ГОСТ 5839-77; ГОСТ 6259-75; ГОСТ 6613-86; ГОСТ 10163-76; ГОСТ 10484-78; ГОСТ 10652-73; ГОСТ 18300-87; ГОСТ 20490-75; ГОСТ 27067-86; ГОСТ 27068-86; ГОСТ 29227-91; ГОСТ 29228-91; ГОСТ 29251-91; ГОСТ 29252-91; ГОСТ 30515-97 |
| Область применения: | Настоящий стандарт распространяется на цементы с минеральными добавками и устанавливает методы и нормы точности определения содержания добавок в цементе. Методы определения содержания добавок применяют только при наличии основных компонентов цемента. Допускается применение других методов определения содержания добавок в цементе, аттестованных в установленном порядке и обеспечивающих выполнение норм точности в соответствии с настоящим стандартом, при этом в качестве поверочных (арбитражных) следует применять методы, установленные настоящим стандартом, кроме рентгенодифрактометрического и рентгеноспектрального |
| Список изменений: | №0 от 23.04.2003 (рег. 23.04.2003) «Дата введения перенесена» |
| Приложение №1: | Поправка к ГОСТ Р 51795-2001 |
|