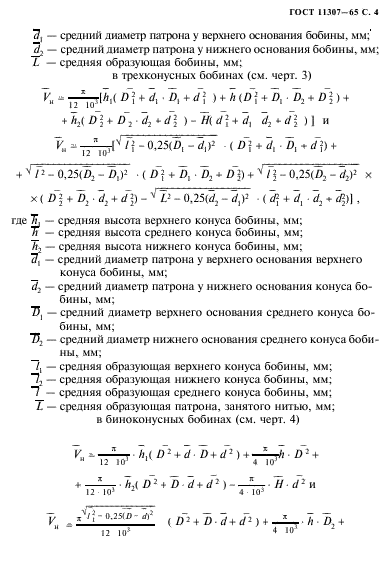
| Обозначение: |  ГОСТ 11307-65 |
| Статус: | действующий |
| Название рус.: | Нити химические. Метод определения плотности намотки |
| Название англ.: | Chemical threads. Method of the determination of winding density |
| Дата актуализации текста: | 06.04.2015 |
| Дата актуализации описания: | 01.07.2023 |
| Дата издания: | 01.09.1996 |
| Дата введения: | 01.07.1966 |
| Код ОКП: | 227000 |
| Взамен в части: | ГОСТ 8871-58 в части п. 53 - 56 |
| Нормативные ссылки: | ГОСТ 6611.0-73; ГОСТ 6611.1-73; ГОСТ 10681-75; ГОСТ 166-89; ГОСТ 427-75; ГОСТ 24104-88 |
| Область применения: | Настоящий стандарт распространяется на химические нити в бобинах и устанавливает метод определения плотности и твердости намотки |
| Список изменений: | №0 от 13.05.1987 (рег. 12.05.1987) «Срок действия продлен» №1 от 01.08.1973 (рег. 29.06.1973) «Срок действия продлен» №2 от 01.12.1981 (рег. 09.08.1981) «Срок действия продлен» №3 от 01.10.1992 (рег. 29.03.1992) «Поправка» |
|