| Обозначение: |  ГОСТ 25278.16-87 |
| Статус: | действующий |
| Название рус.: | Сплавы и лигатуры редких металлов. Методы определения рения |
| Название англ.: | Alloys and foundry alloys of rare metals. Methods for determination of rhenium |
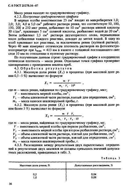
| Дата актуализации текста: | 06.04.2015 |
| Дата актуализации описания: | 01.07.2023 |
| Дата издания: | 07.01.1988 |
| Дата введения: | 01.07.1988 |
| Код ОКП: | 170000 |
| Нормативные ссылки: | ГОСТ 2603-79; ГОСТ 3118-77; ГОСТ 3652-69; ГОСТ 3760-79; ГОСТ 3769-78; ГОСТ 4168-79; ГОСТ 4204-77; ГОСТ 4328-77; ГОСТ 5817-77; ГОСТ 5828-77; ГОСТ 6344-73; ГОСТ 10929-76; ГОСТ 18300-87; ГОСТ 26473.0-85 |
| Область применения: | Настоящий стандарт устанавливает два метода определения рения: фотометрический и дифференциальный фотометрический |
| Список изменений: | №1 от 01.07.1998 (рег. 06.04.1998) «Срок действия продлен» |
|