| Обозначение: |  ГОСТ 27496.2-87 |
| Статус: | действующий |
| Название рус.: | Материалы электроизоляционные. Методы определения диэлектрических свойств на частотах свыше 300 МГц. Резонансные методы |
| Название англ.: | Electrical insulating materials. Methods for the determination of the dielectric properties at frequencies above 300 MHz. Resonance methods |
| Дата актуализации текста: | 06.04.2015 |
| Дата актуализации описания: | 01.01.2021 |
| Дата издания: | 15.03.1988 |
| Дата введения: | 01.01.1990 |
| Код ОКП: | 349100 |
| Содержит требования: | IEC 60377-2(1977) |
| Область применения: | Настоящий стандарт устанавливает методики определения относительной диэлектрической проницаемости и тангенса угла диэлектрических потерь, а также таких имеющих к ним отношение показателей, как коэффициент диэлектрических потерь твердых и жидких или плавких электроизоляционных материалов в микроволновом диапазоне частот, при помощи резонансных методов |
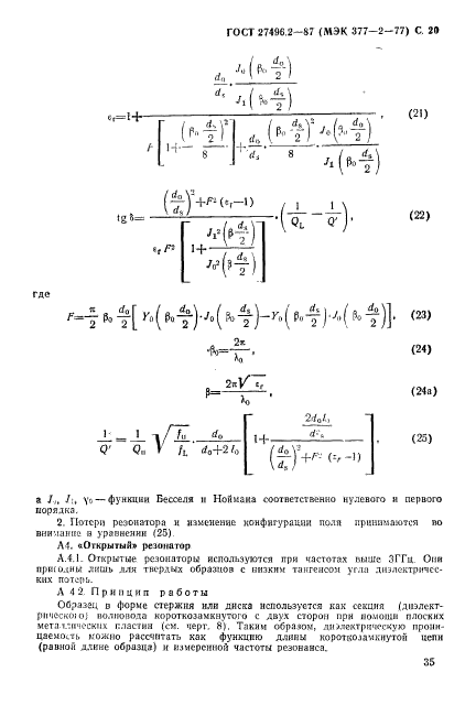
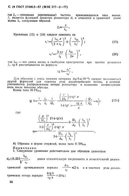
|