| Обозначение: |  ГОСТ 21497-90 |
| Статус: | действующий |
| Название рус.: | Уровнемеры радиоизотопные. Общие технические условия |
| Название англ.: | Radioisotope level gauges. General specifications |
| Дата актуализации текста: | 06.04.2015 |
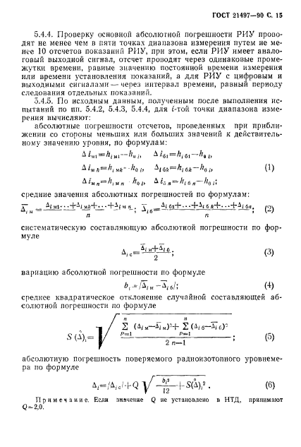
| Дата актуализации описания: | 01.07.2023 |
| Дата издания: | 07.06.1990 |
| Дата введения: | 01.01.1991 |
| Код ОКП: | 436312 |
| Взамен: | ГОСТ 19718-74; ГОСТ 21497-76; ГОСТ 23072-78; ГОСТ 27594-88 |
| Нормативные ссылки: | ГОСТ 8.326-78; ГОСТ 12.2.007.0-75; ГОСТ 26.010-80; ГОСТ 26.011-80; ГОСТ 26.013-81; ГОСТ 26.014-81; ГОСТ 27.410-87; ГОСТ 27.502-83; ГОСТ 12997-84; ГОСТ 14192-77; ГОСТ 14254-80; ГОСТ 15150-69; ГОСТ 17532-84; ГОСТ 17925-72; ГОСТ 21657-83; ГОСТ 22782.0-81; ГОСТ 22782.3-77; ГОСТ 22782.4-78; ГОСТ 22782.5-78; ГОСТ 22782.6-81; ГОСТ 23170-78; ГОСТ 24719-81; ГОСТ 24754-81;ПБТРВ-73;ОСП-72/87;НРБ-76/87 |
| Область применения: | Настоящий стандарт распространяется на радиоизотопные уровнемеры, образующие группу однородной продукции и предназначенные для измерения, сигнализации, контроля и регулирования положения границы раздела двух и более сред, работа которых основана на использовании эффектов взаимодействия ионизирующего излучения с этими средами |
|